HOME   LIST
‹–   –›

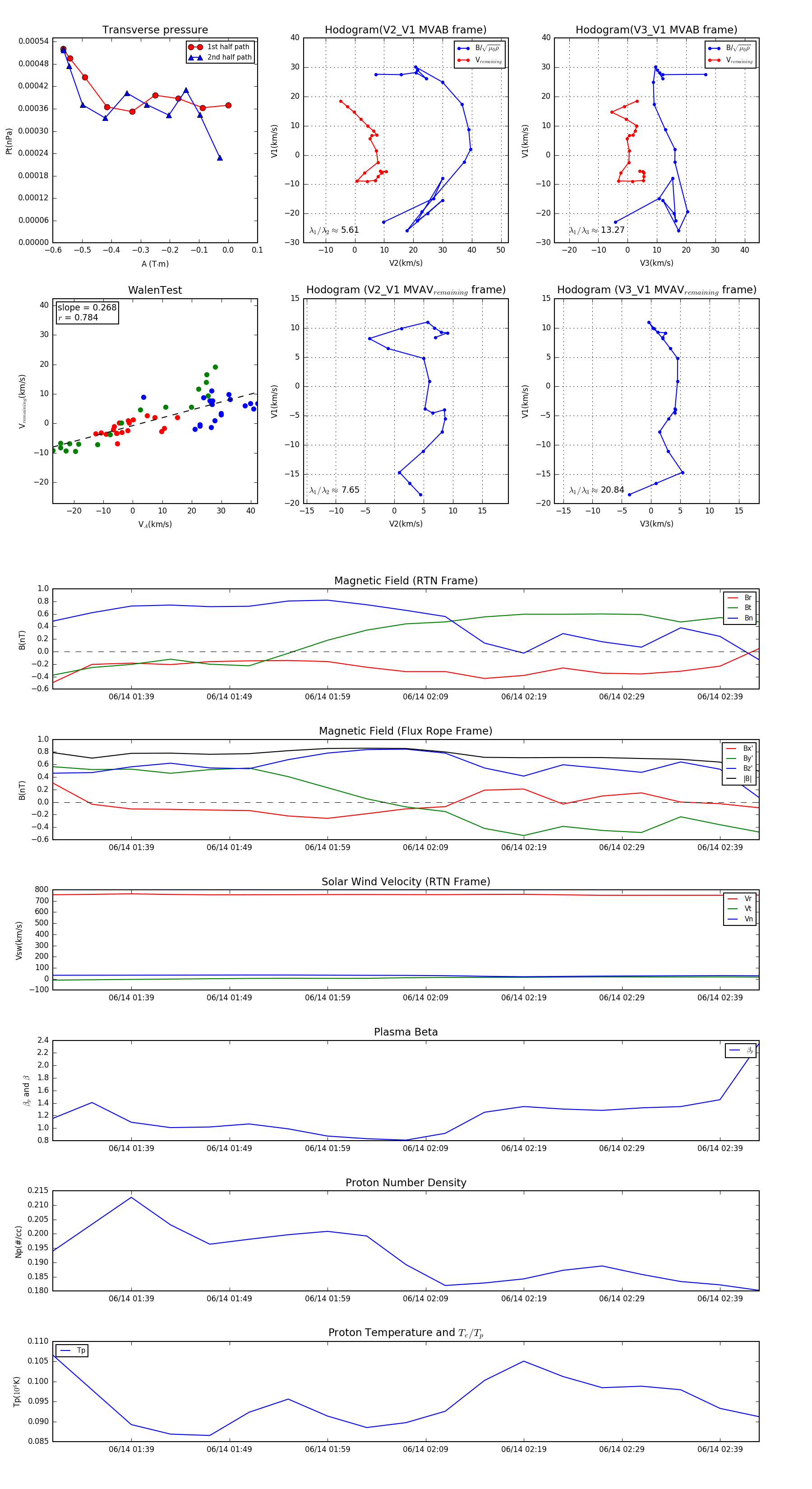
Flux Rope in 2008

Flux Rope Event 2008-06-14 01:31 ~ 2008-06-14 02:43 (73 minutes)


plot