HOME   LIST
‹–   –›

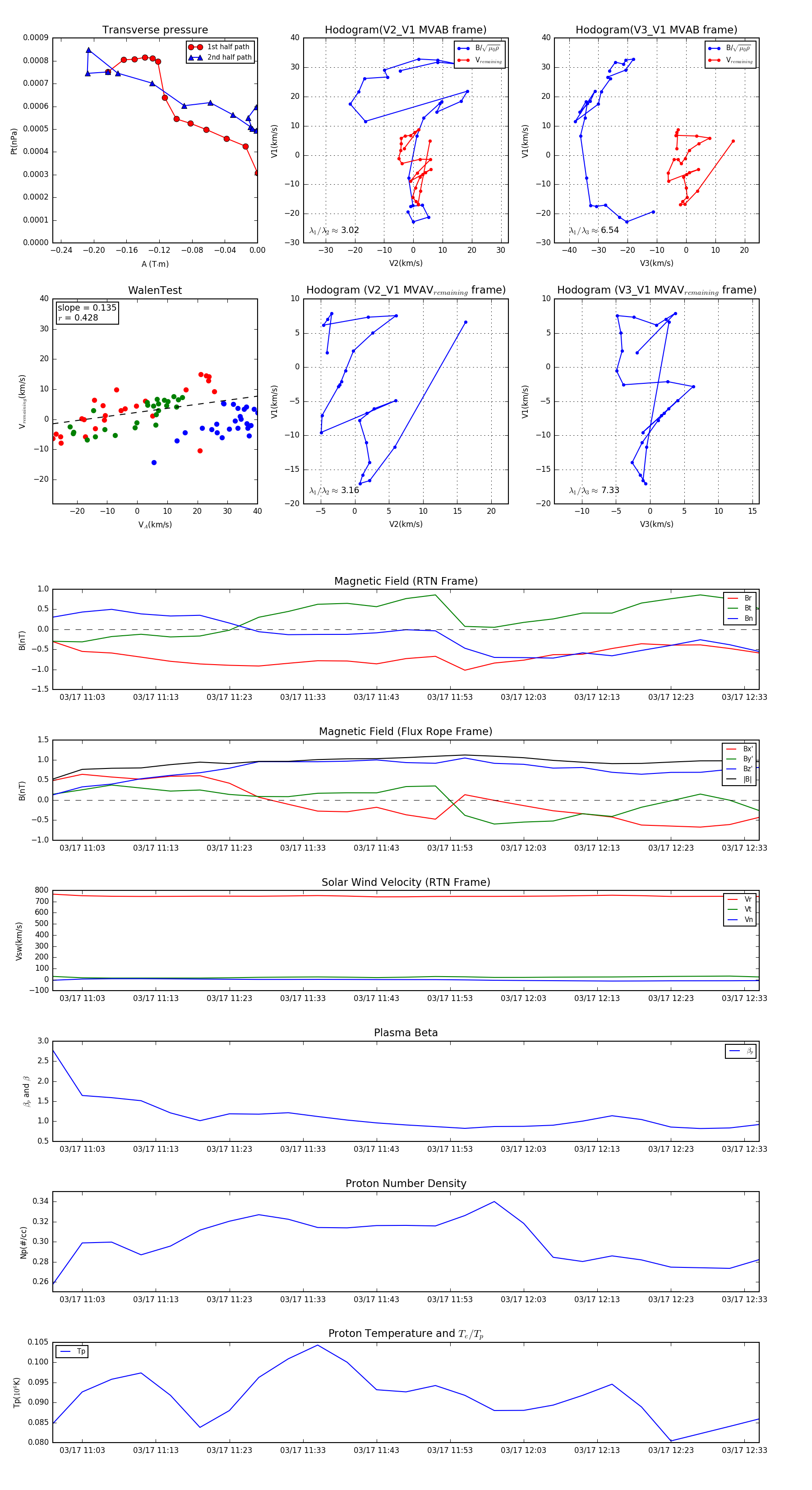
Flux Rope in 2008

Flux Rope Event 2008-03-17 10:59 ~ 2008-03-17 12:35 (97 minutes)


plot