HOME   LIST
‹–   –›

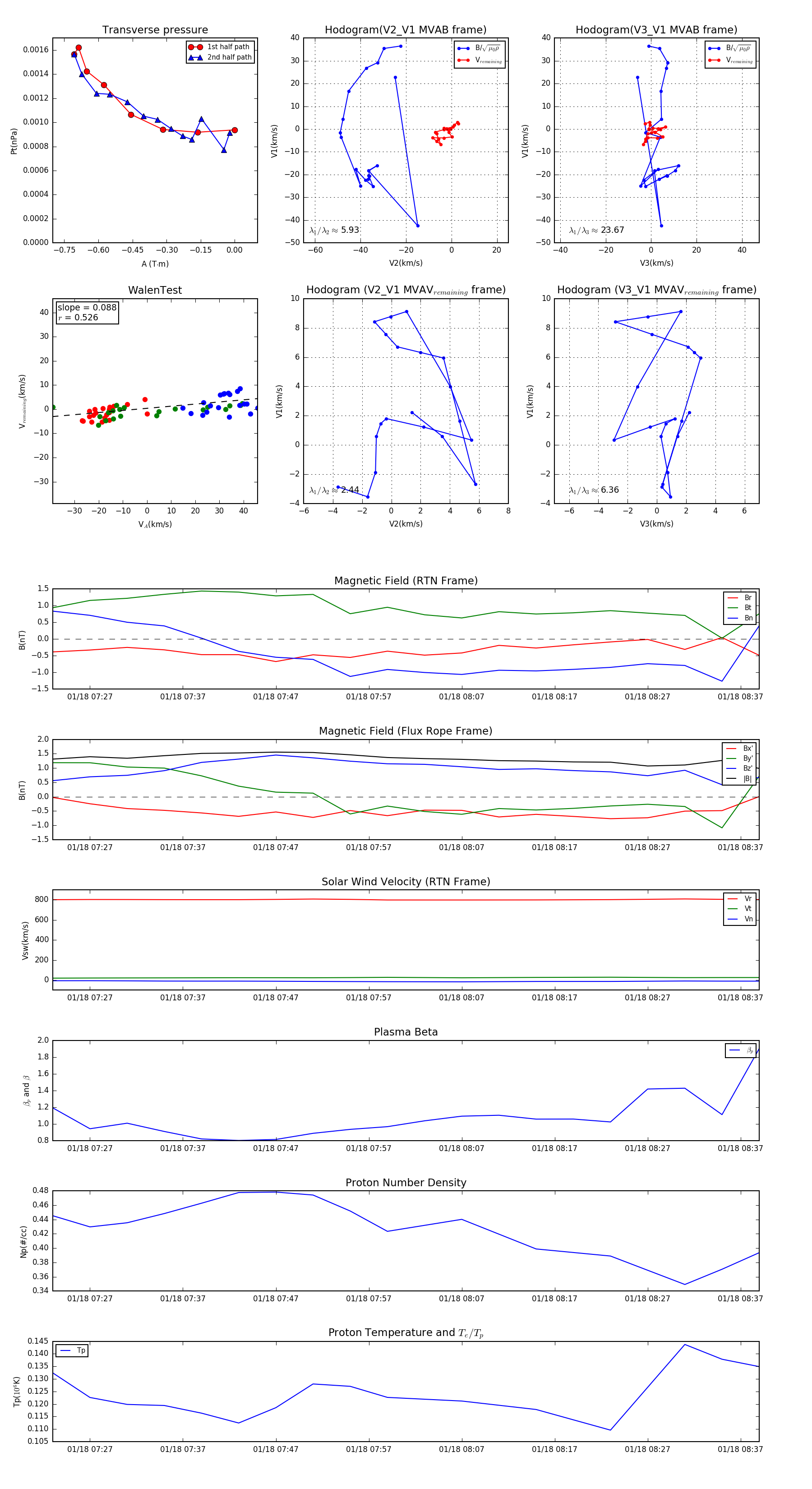
Flux Rope in 2008

Flux Rope Event 2008-01-18 07:23 ~ 2008-01-18 08:39 (77 minutes)


plot