HOME   LIST
‹–   –›

Flux Rope in 2008

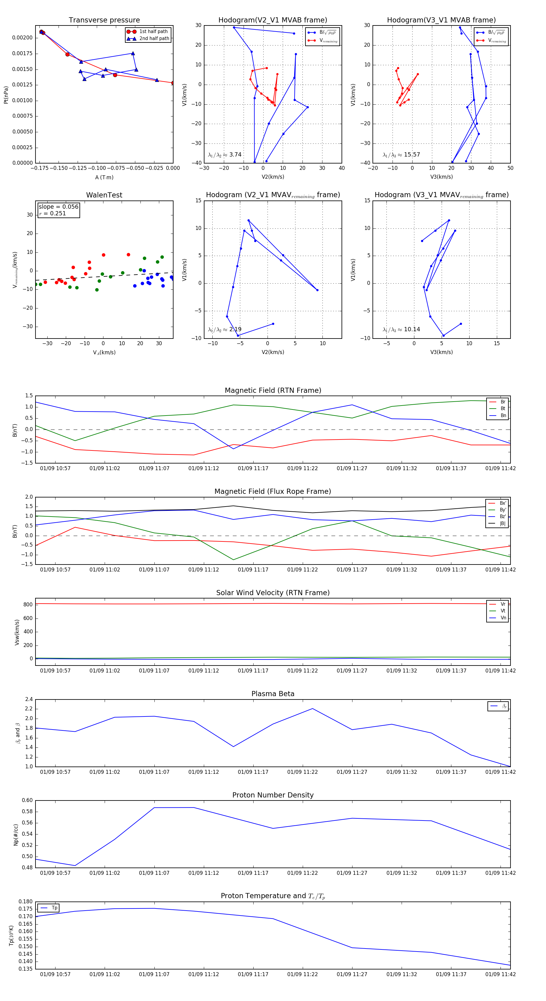
Flux Rope Event 2008-01-09 10:55 ~ 2008-01-09 11:43 (49 minutes)


plot