HOME   LIST
‹–   –›

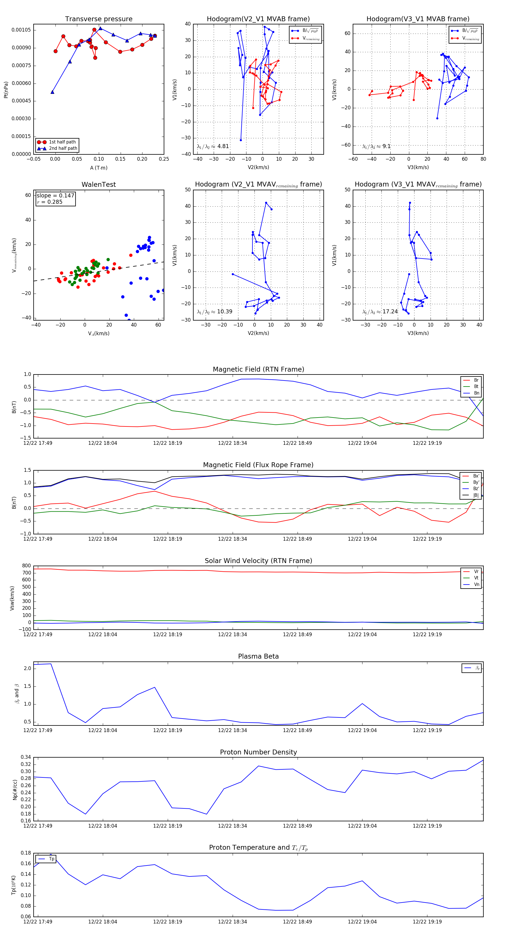
Flux Rope in 2007

Flux Rope Event 2007-12-22 17:48 ~ 2007-12-22 19:32 (105 minutes)


plot