HOME   LIST
‹–   –›

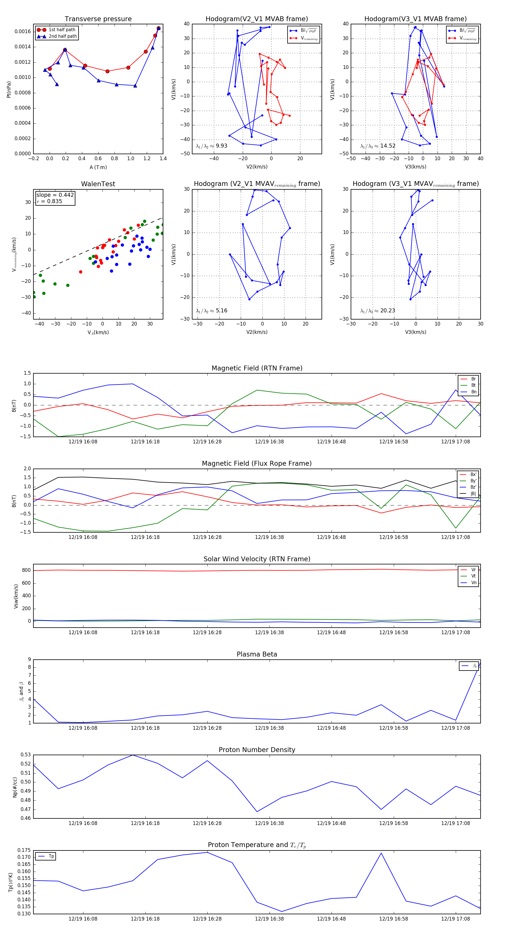
Flux Rope in 2007

Flux Rope Event 2007-12-19 16:00 ~ 2007-12-19 17:12 (73 minutes)


plot