HOME   LIST
‹–   –›

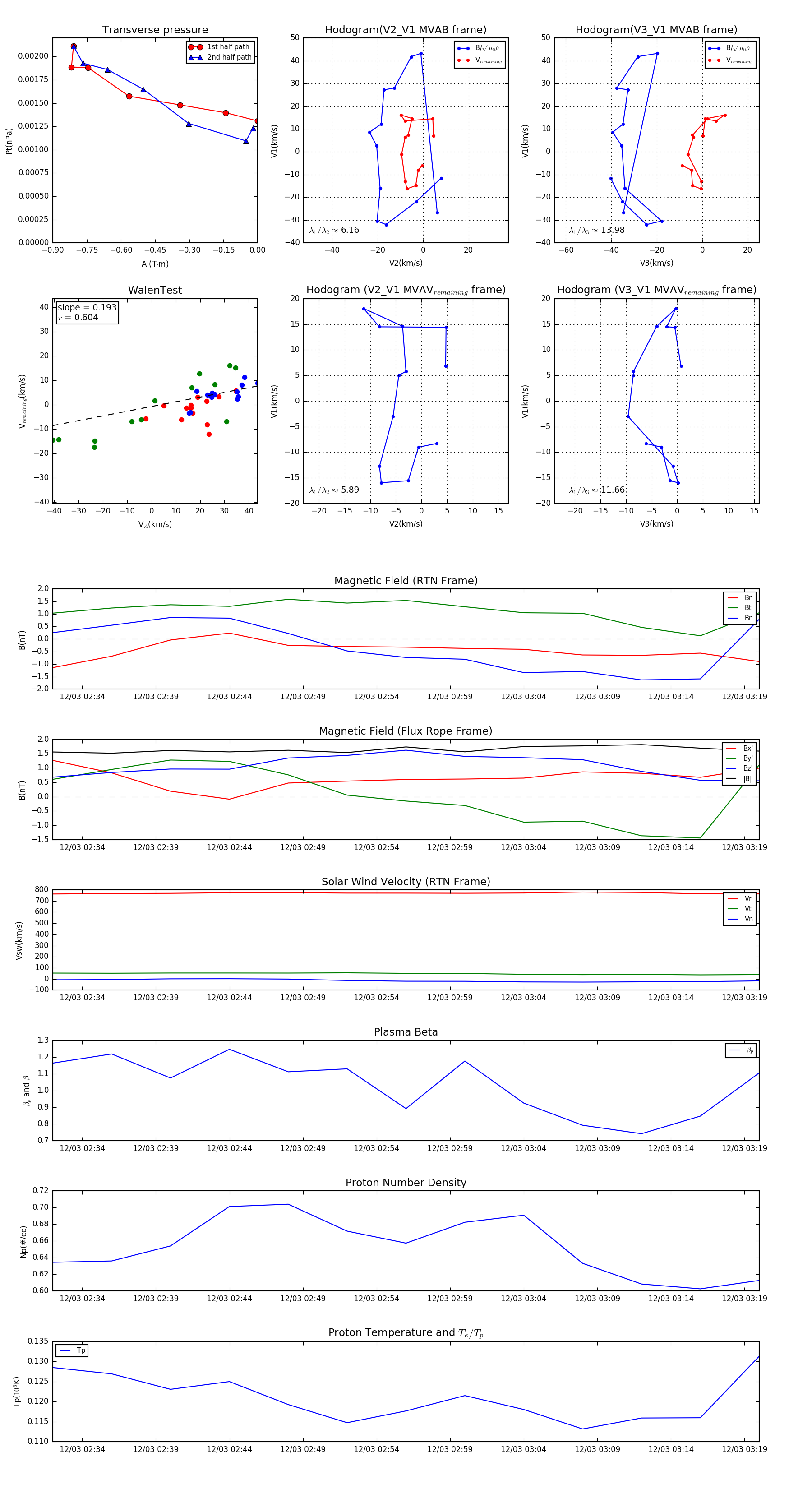
Flux Rope in 2007

Flux Rope Event 2007-12-03 02:32 ~ 2007-12-03 03:20 (49 minutes)


plot