HOME   LIST
‹–   –›

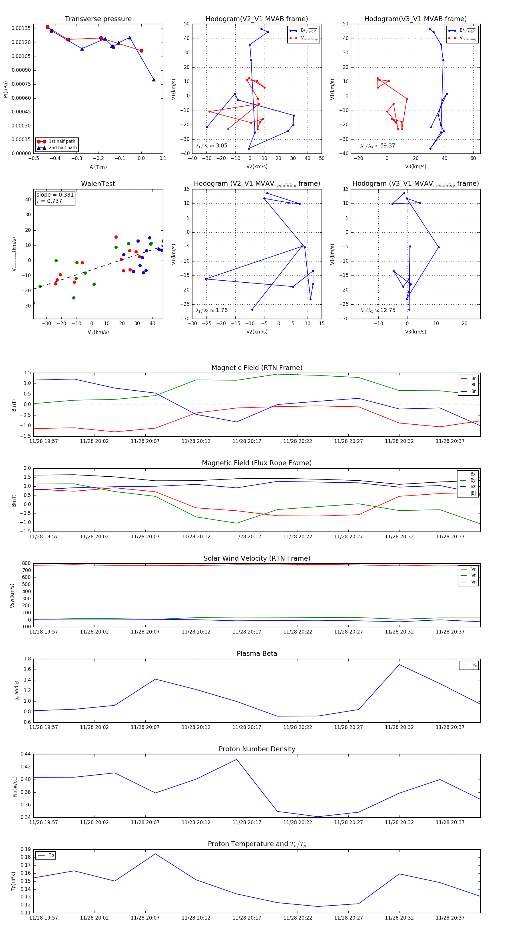
Flux Rope in 2007

Flux Rope Event 2007-11-28 19:56 ~ 2007-11-28 20:40 (45 minutes)


plot