HOME   LIST
‹–   –›

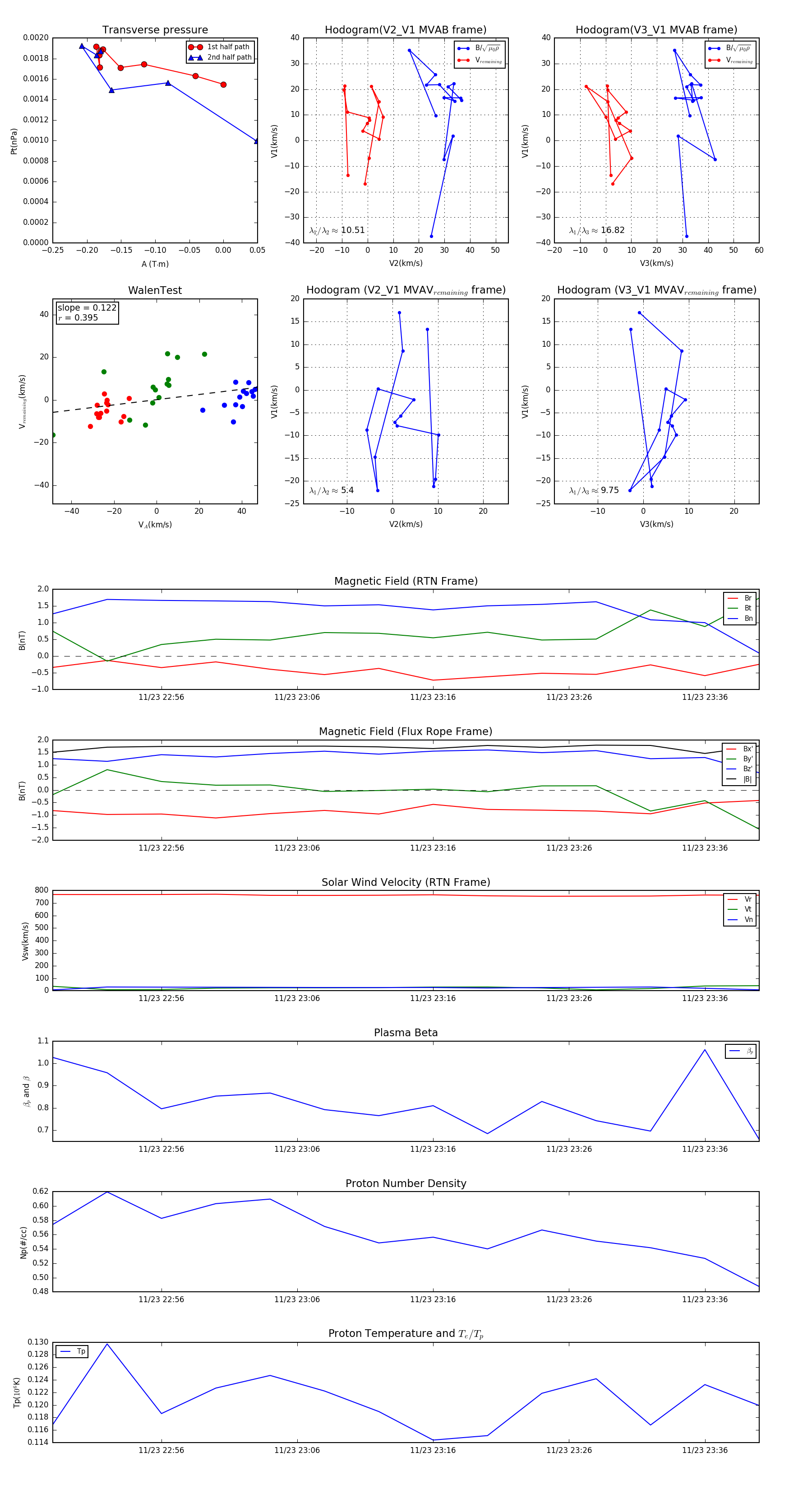
Flux Rope in 2007

Flux Rope Event 2007-11-23 22:48 ~ 2007-11-23 23:40 (53 minutes)


plot