HOME   LIST
‹–   –›

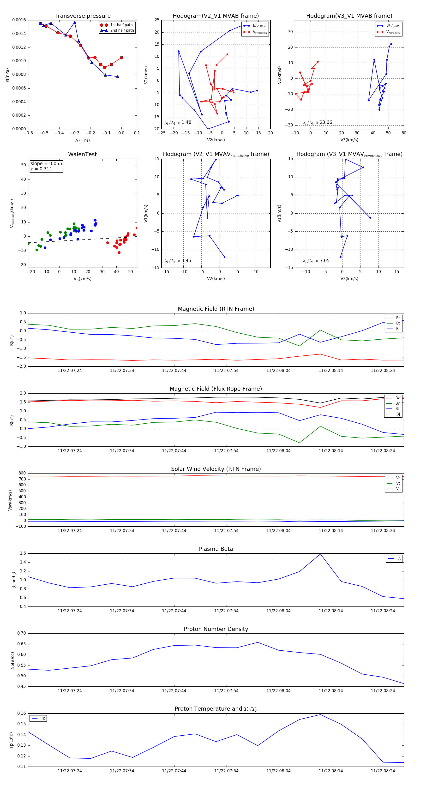
Flux Rope in 2007

Flux Rope Event 2007-11-22 07:16 ~ 2007-11-22 08:28 (73 minutes)


plot