HOME   LIST
‹–   –›

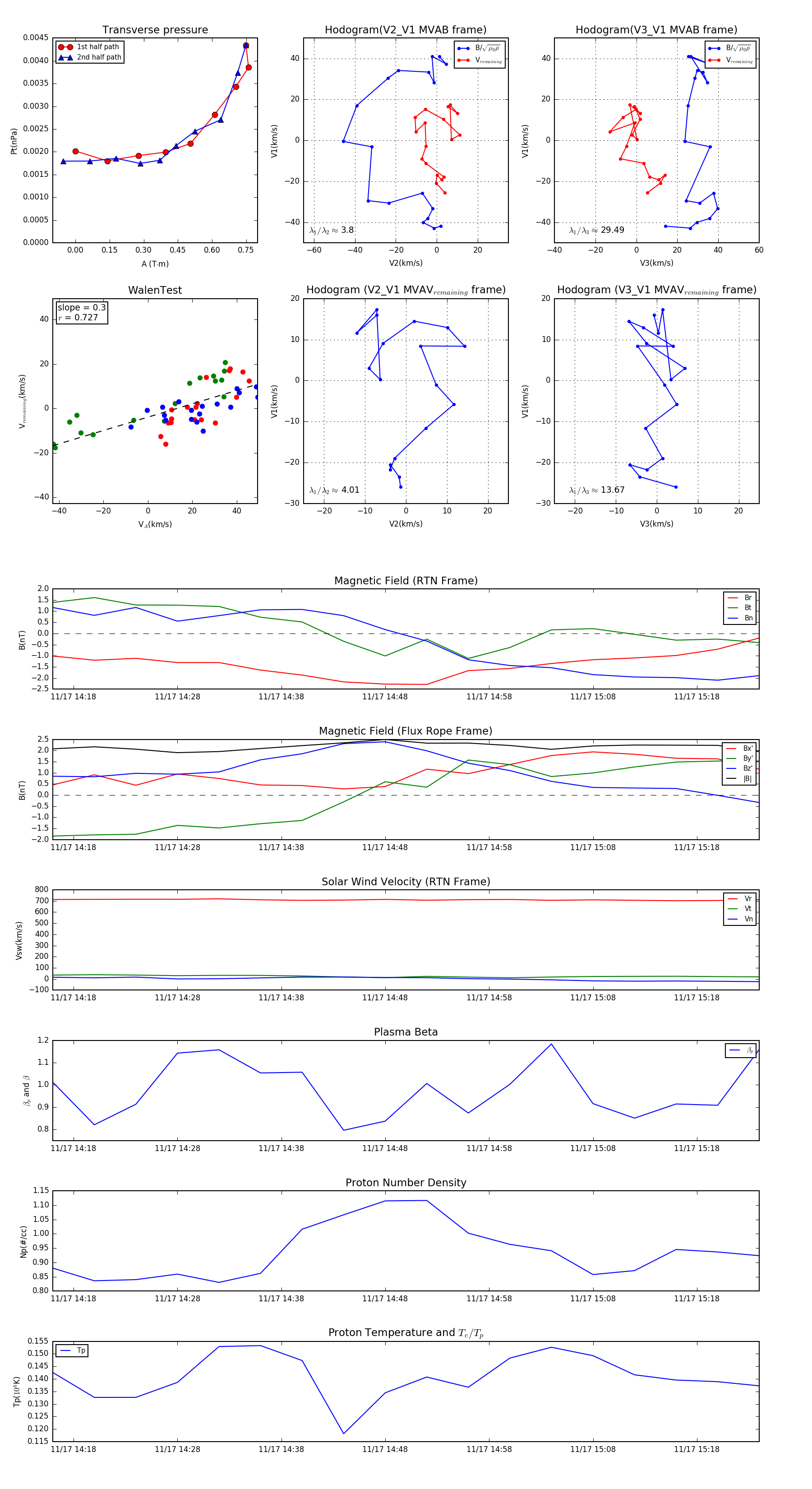
Flux Rope in 2007

Flux Rope Event 2007-11-17 14:16 ~ 2007-11-17 15:24 (69 minutes)


plot