HOME   LIST
‹–   –›

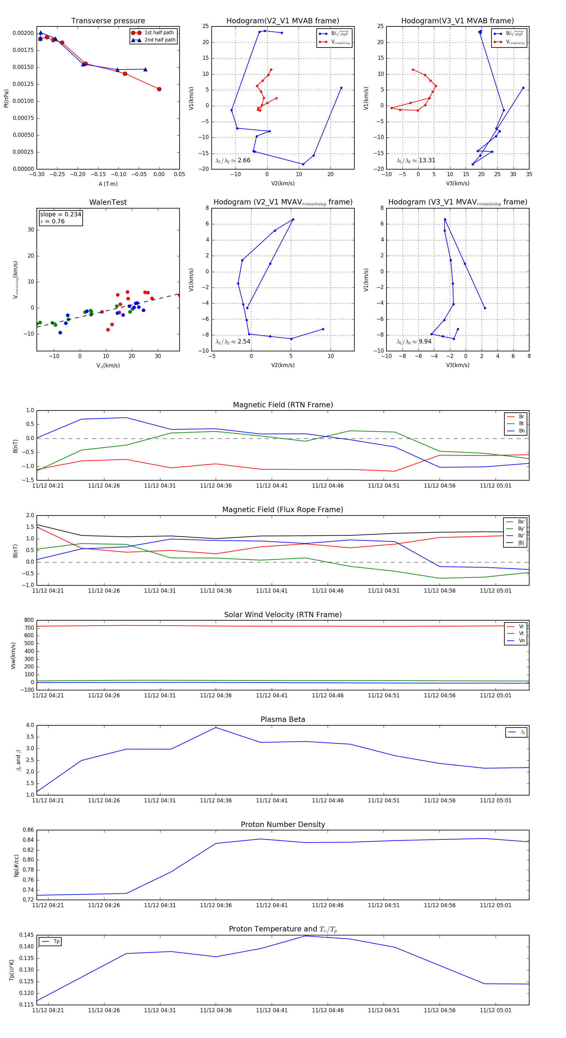
Flux Rope in 2007

Flux Rope Event 2007-11-12 04:20 ~ 2007-11-12 05:04 (45 minutes)


plot