HOME   LIST
‹–   –›

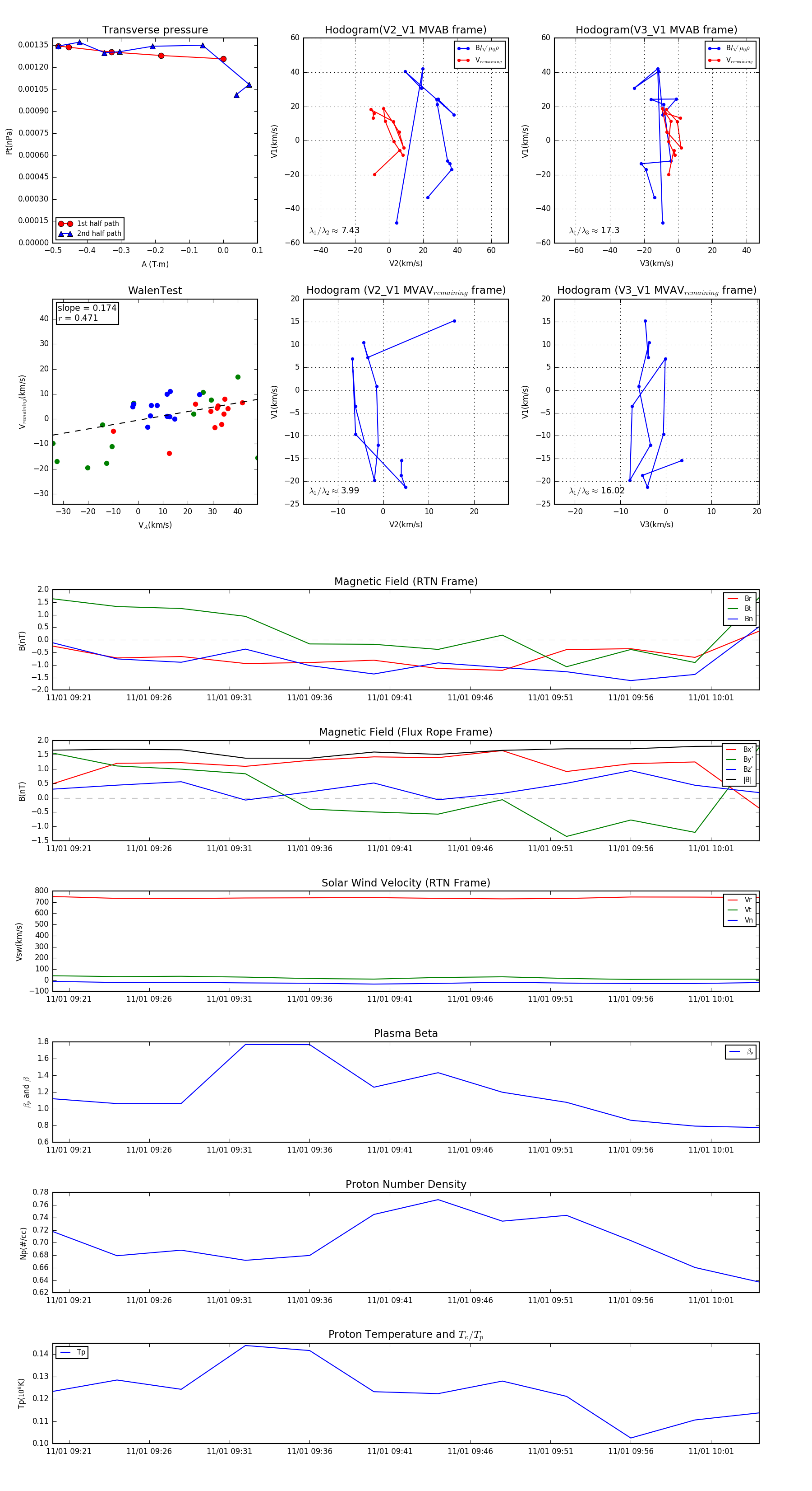
Flux Rope in 2007

Flux Rope Event 2007-11-01 09:20 ~ 2007-11-01 10:04 (45 minutes)


plot