HOME   LIST
‹–   –›

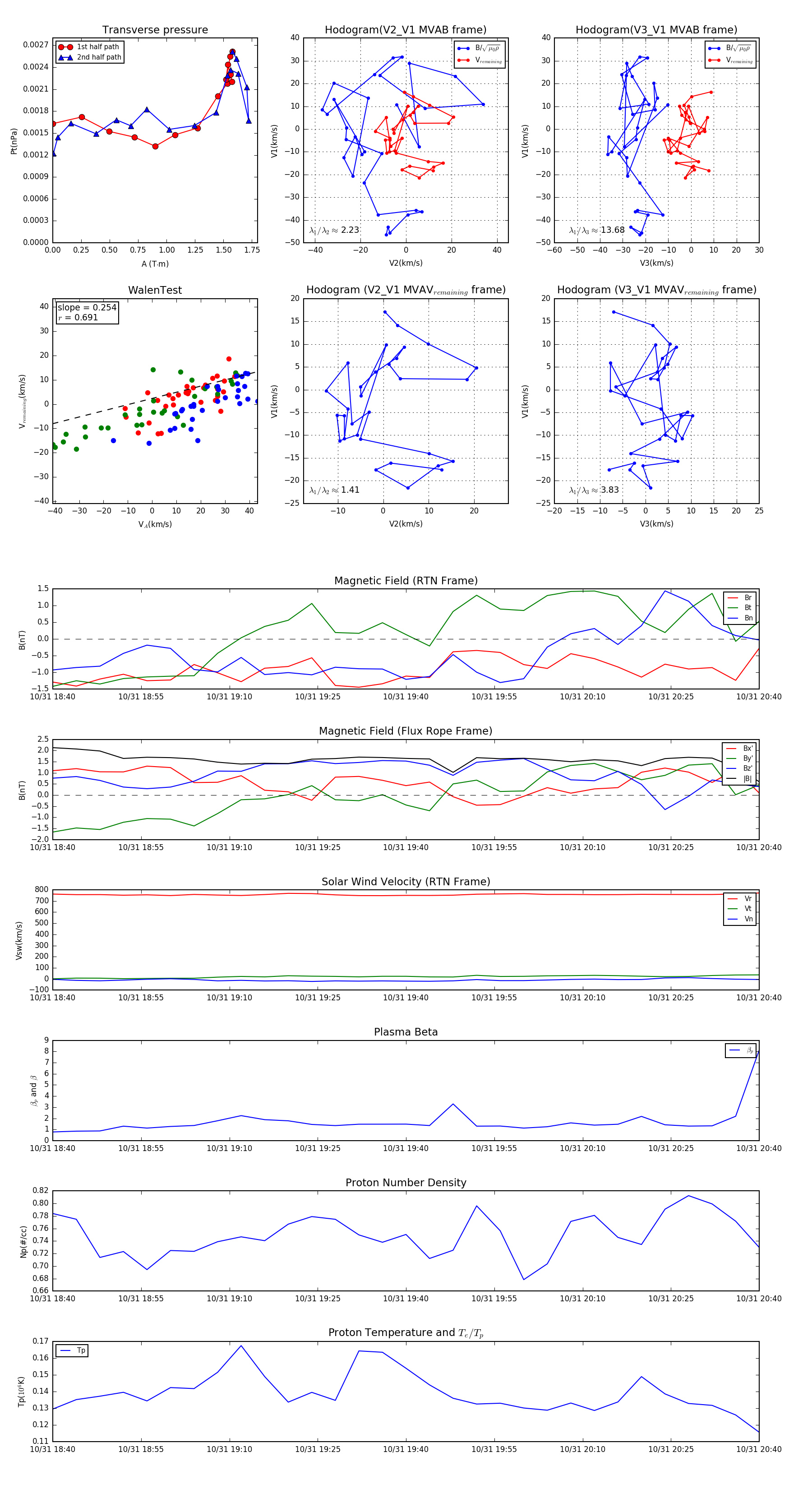
Flux Rope in 2007

Flux Rope Event 2007-10-31 18:40 ~ 2007-10-31 20:40 (121 minutes)


plot