HOME   LIST
‹–   –›

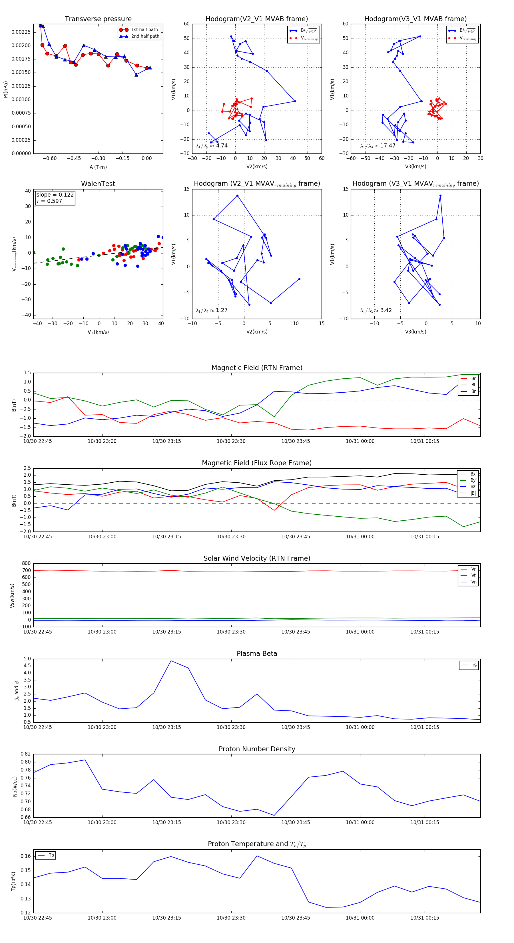
Flux Rope in 2007

Flux Rope Event 2007-10-30 22:44 ~ 2007-10-31 00:28 (105 minutes)


plot