HOME   LIST
‹–   –›

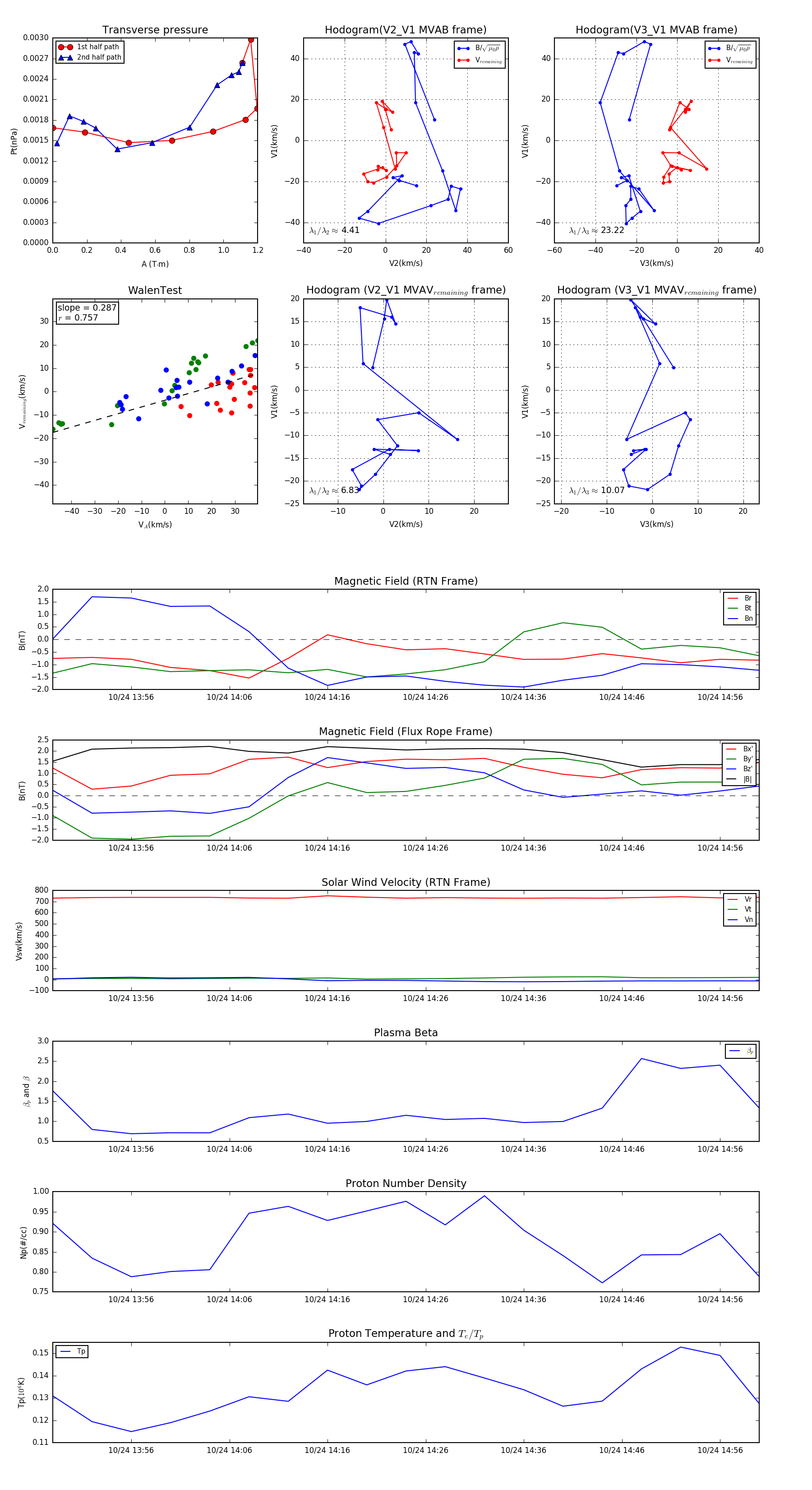
Flux Rope in 2007

Flux Rope Event 2007-10-24 13:48 ~ 2007-10-24 15:00 (73 minutes)


plot