HOME   LIST
‹–   –›

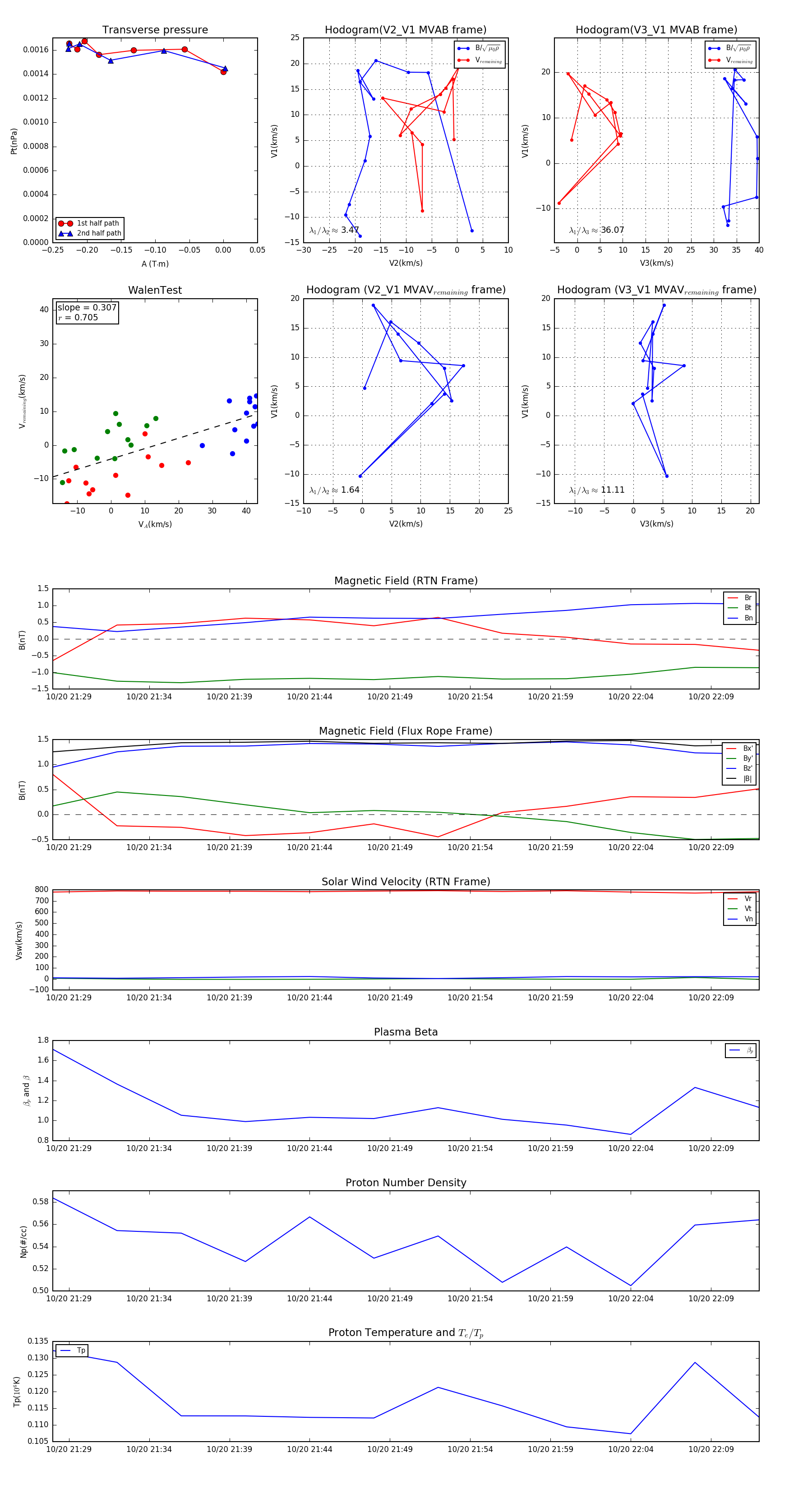
Flux Rope in 2007

Flux Rope Event 2007-10-20 21:28 ~ 2007-10-20 22:12 (45 minutes)


plot