HOME   LIST
‹–   –›

Flux Rope in 2007

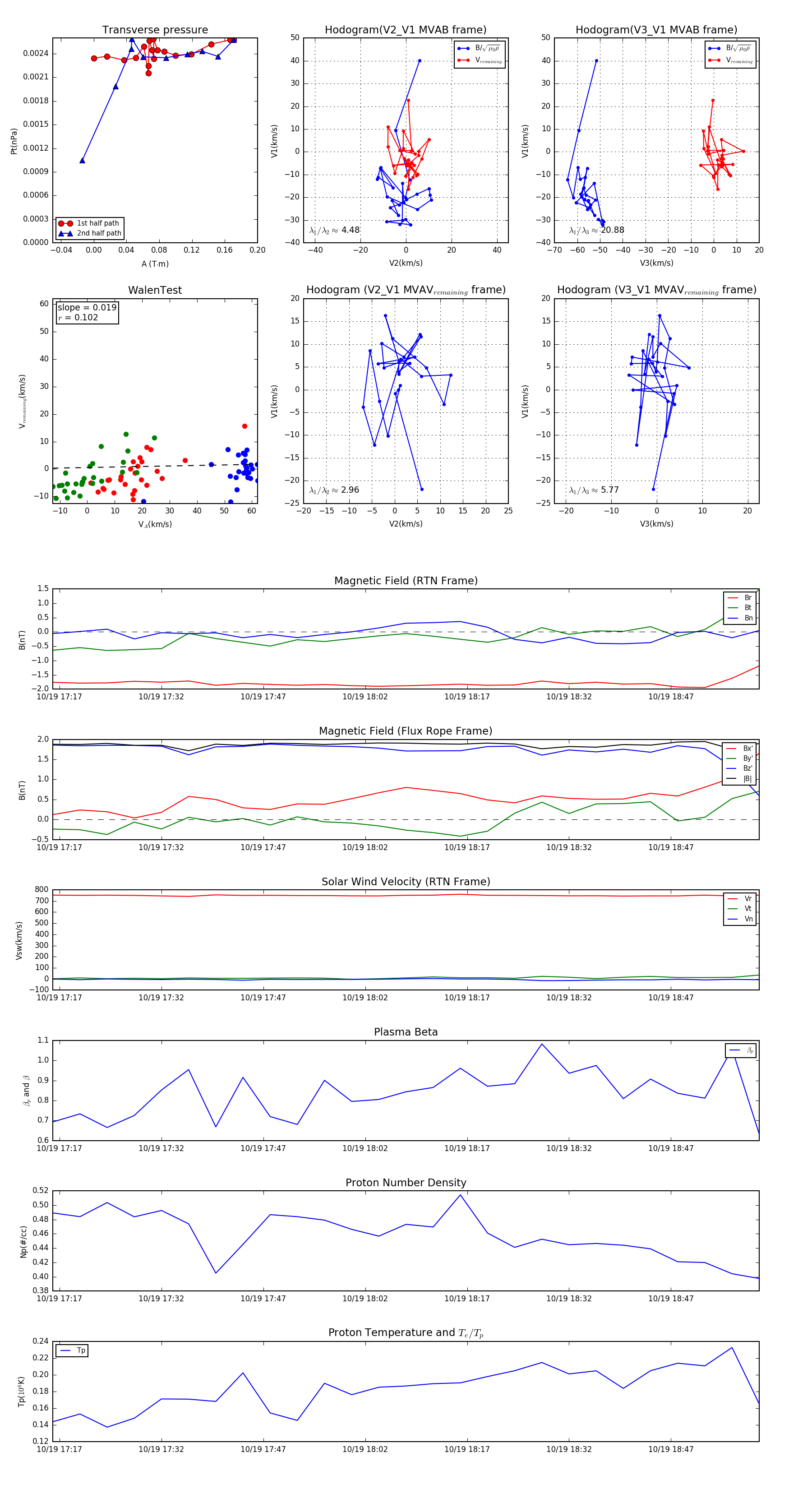
Flux Rope Event 2007-10-19 17:16 ~ 2007-10-19 19:00 (105 minutes)


plot