HOME   LIST
‹–   –›

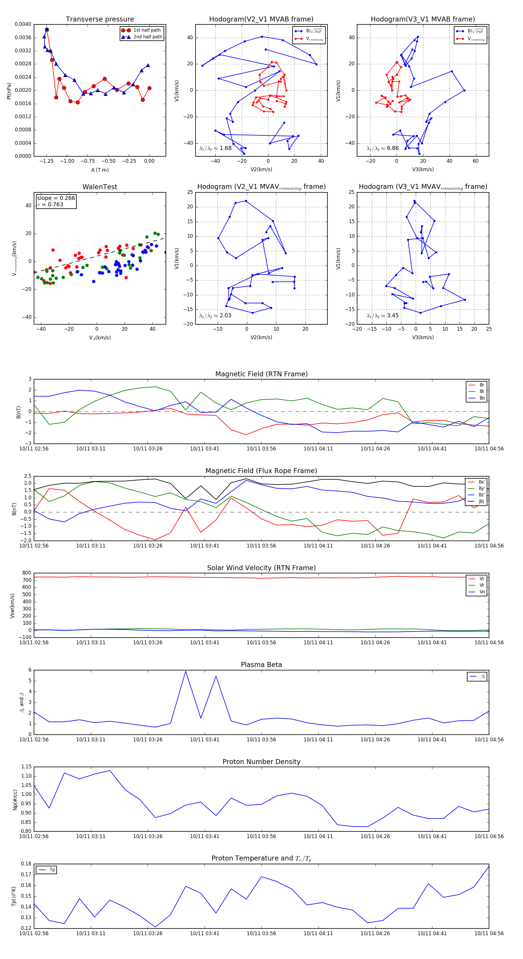
Flux Rope in 2007

Flux Rope Event 2007-10-11 02:56 ~ 2007-10-11 04:56 (121 minutes)


plot