HOME   LIST
‹–   –›

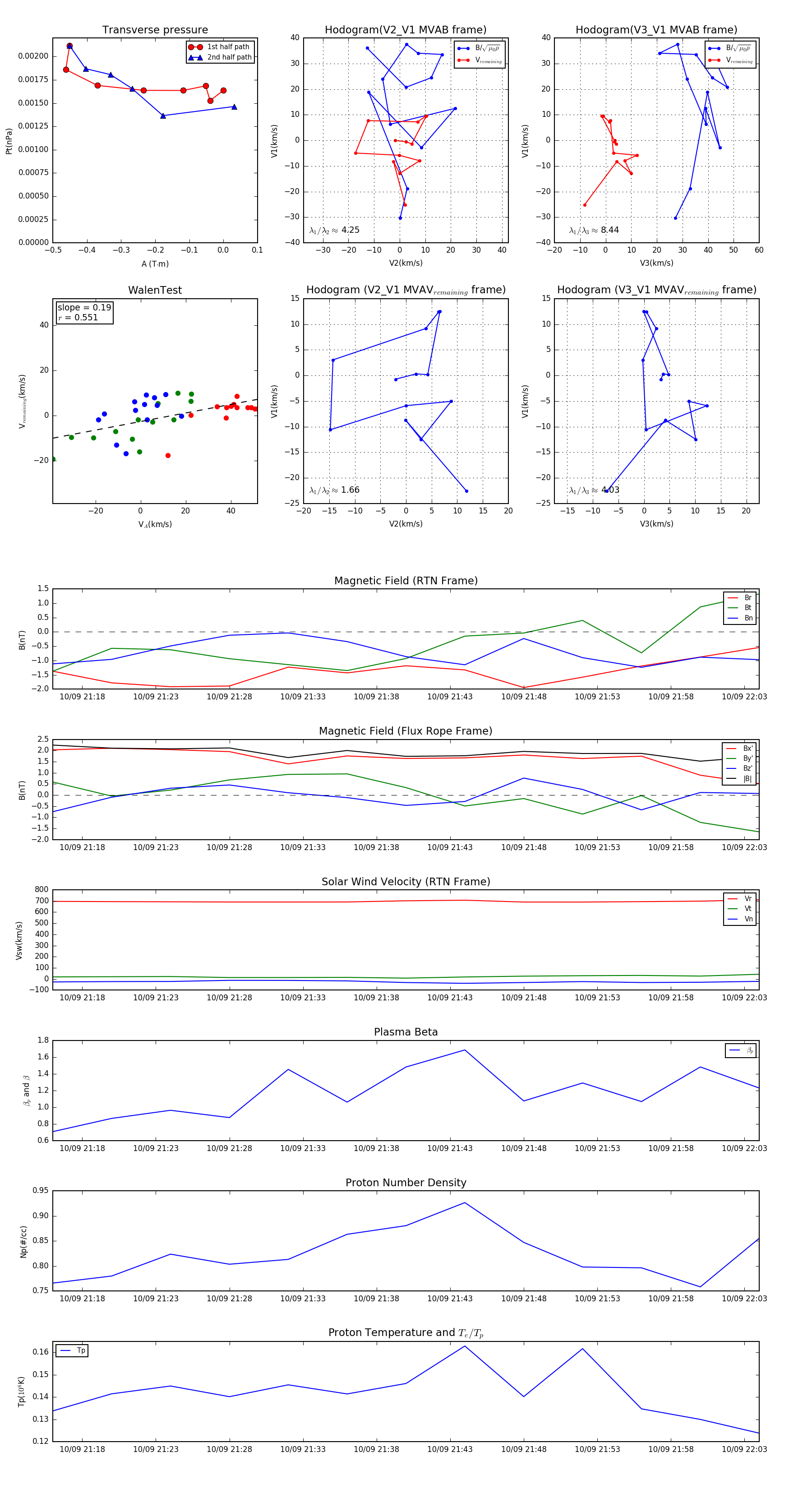
Flux Rope in 2007

Flux Rope Event 2007-10-09 21:16 ~ 2007-10-09 22:04 (49 minutes)


plot