HOME   LIST
‹–   –›

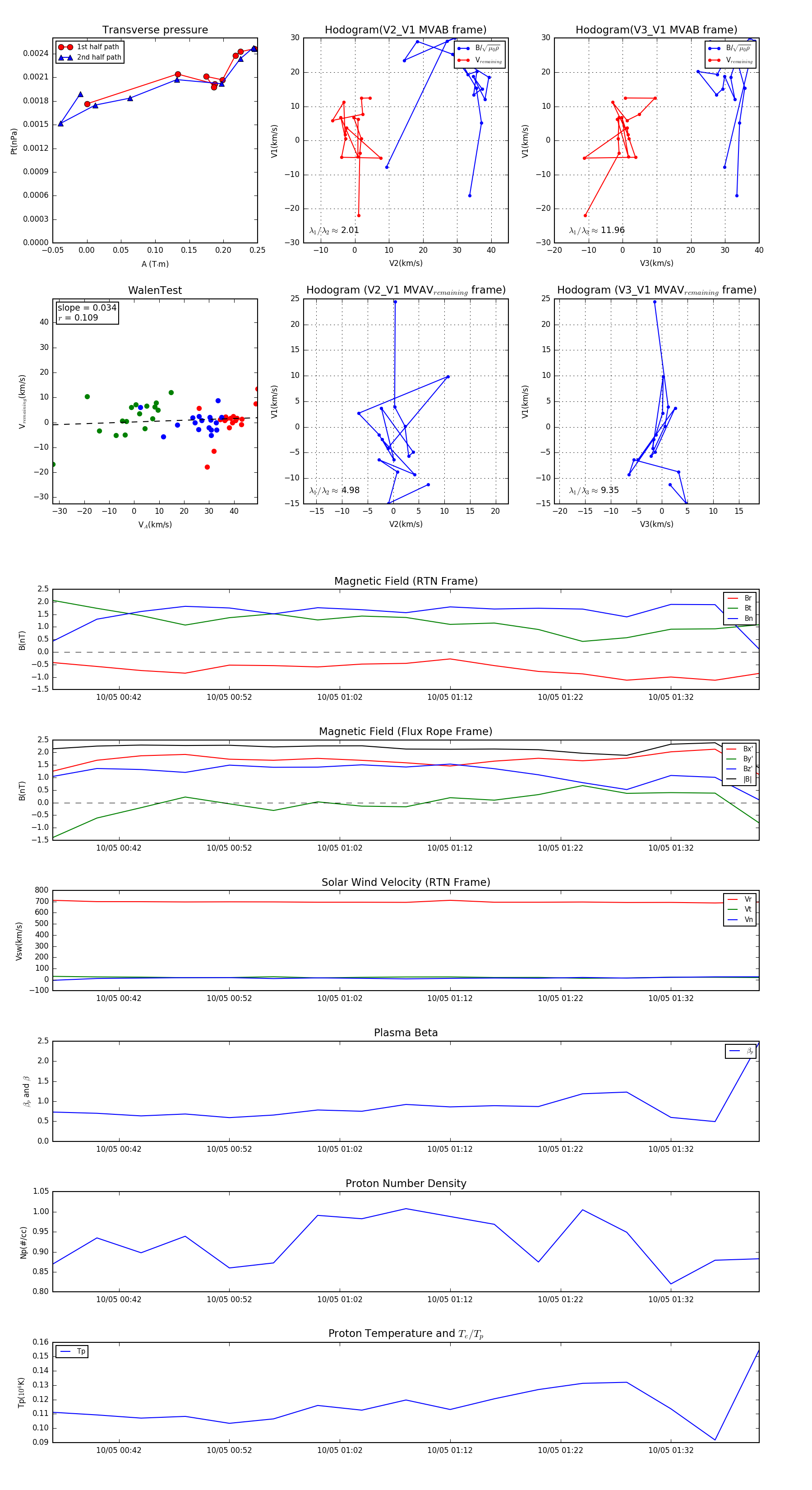
Flux Rope in 2007

Flux Rope Event 2007-10-05 00:36 ~ 2007-10-05 01:40 (65 minutes)


plot