HOME   LIST
‹–   –›

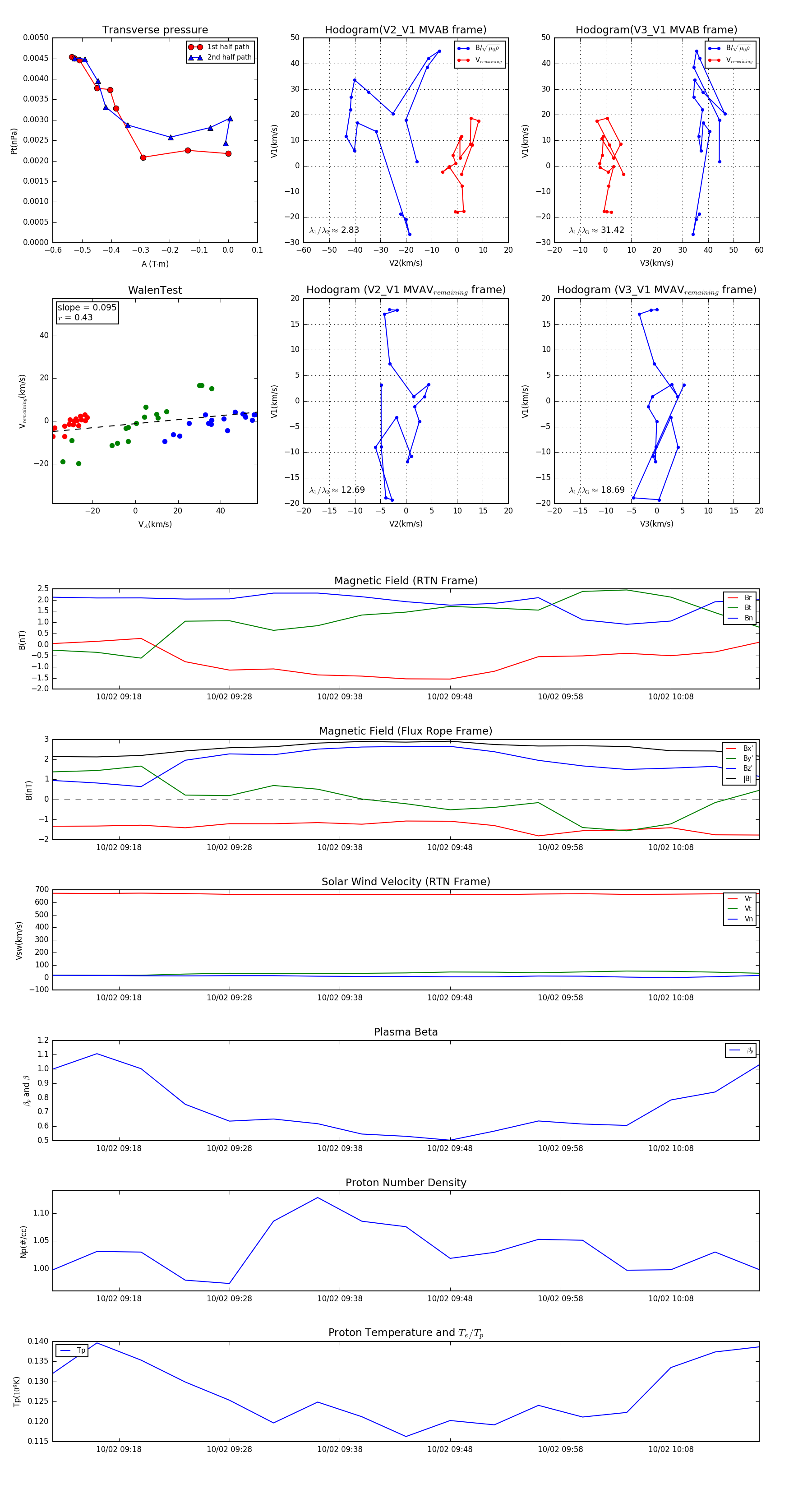
Flux Rope in 2007

Flux Rope Event 2007-10-02 09:12 ~ 2007-10-02 10:16 (65 minutes)


plot