HOME   LIST
‹–   –›

Flux Rope in 2007

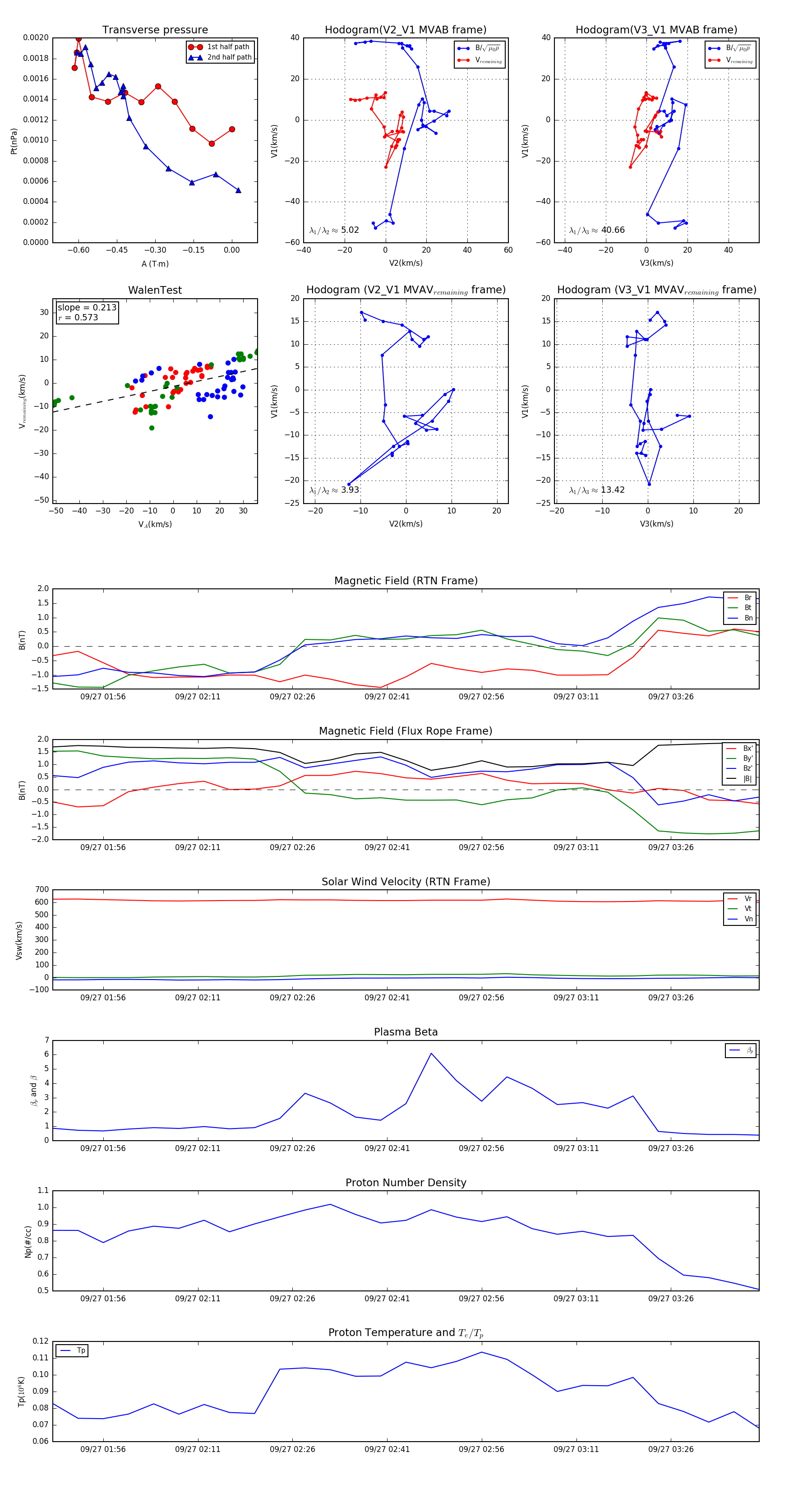
Flux Rope Event 2007-09-27 01:48 ~ 2007-09-27 03:40 (113 minutes)


plot