HOME   LIST
‹–   –›

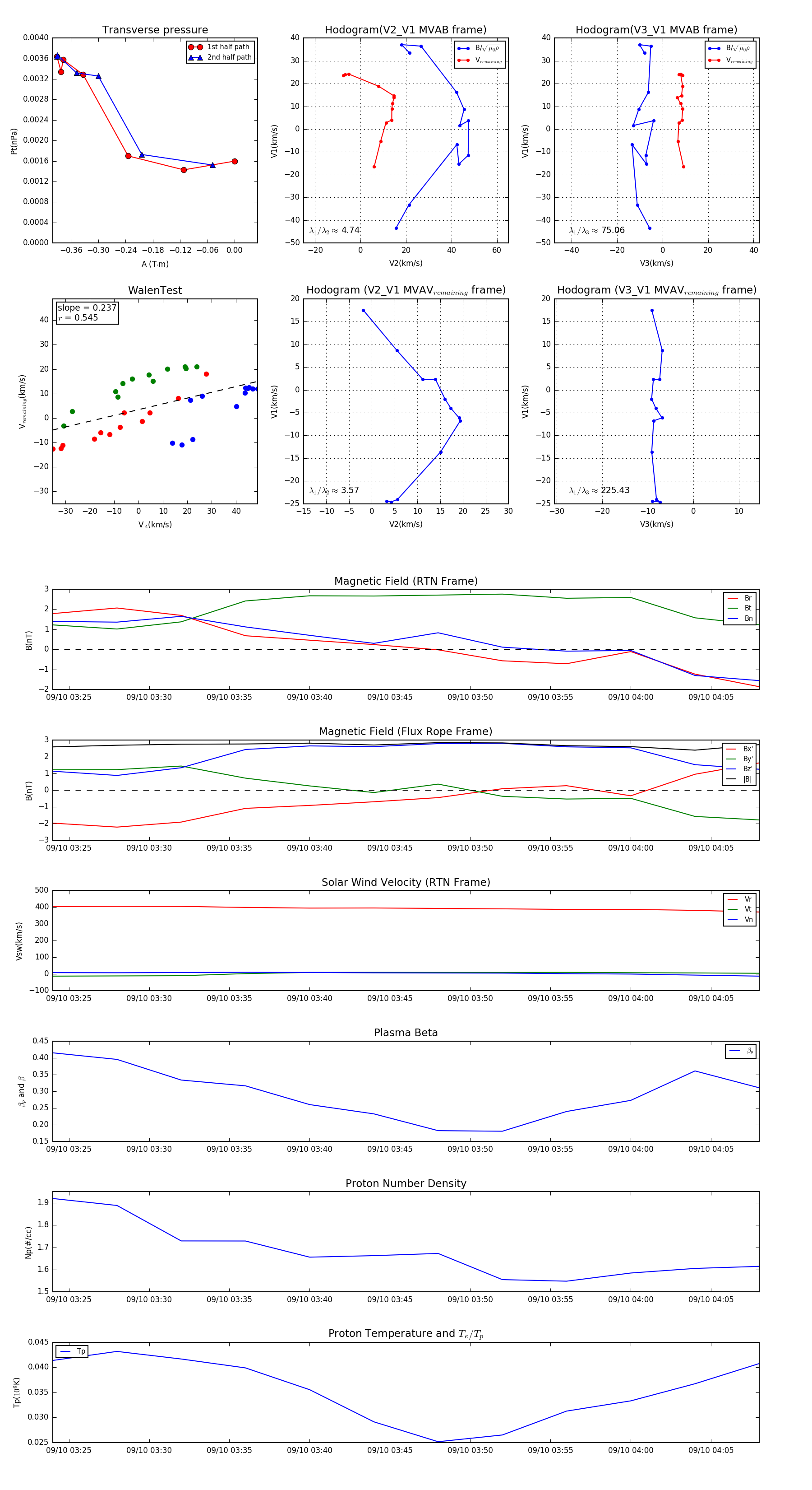
Flux Rope in 2007

Flux Rope Event 2007-09-10 03:24 ~ 2007-09-10 04:08 (45 minutes)


plot