HOME   LIST
‹–   –›

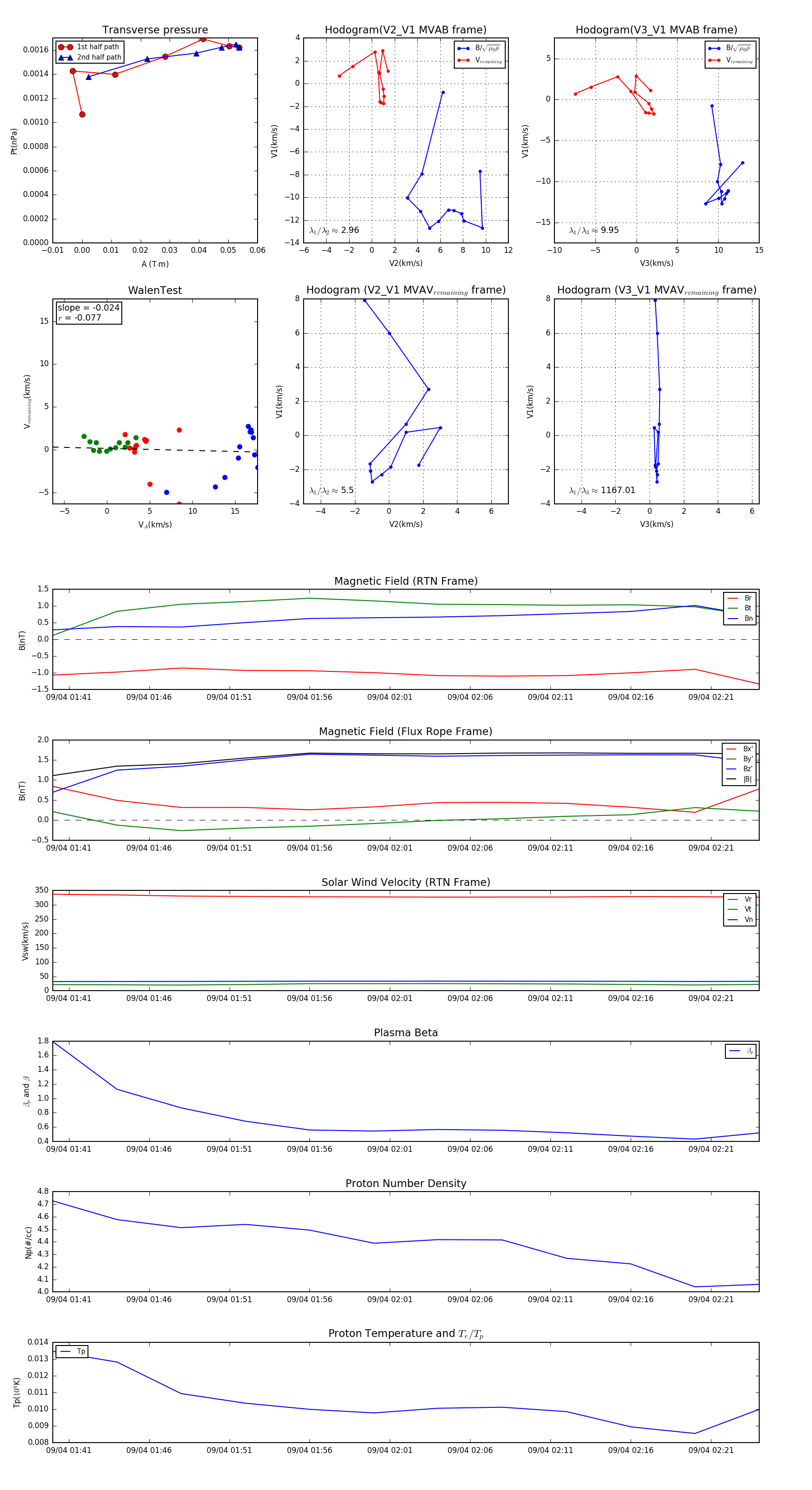
Flux Rope in 2007

Flux Rope Event 2007-09-04 01:40 ~ 2007-09-04 02:24 (45 minutes)


plot