HOME   LIST
‹–   –›

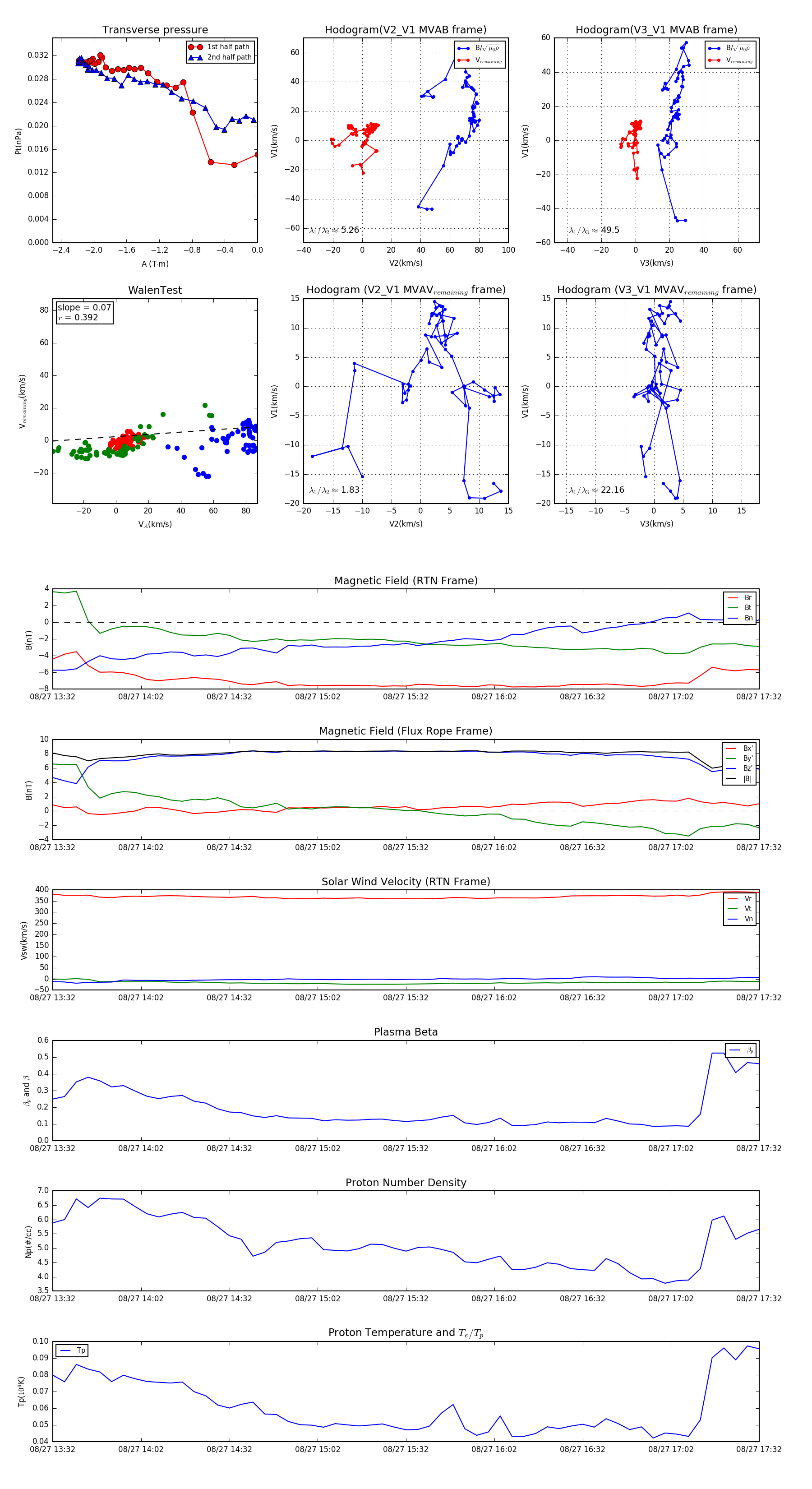
Flux Rope in 2007

Flux Rope Event 2007-08-27 13:32 ~ 2007-08-27 17:32 (241 minutes)


plot