HOME   LIST
‹–   –›

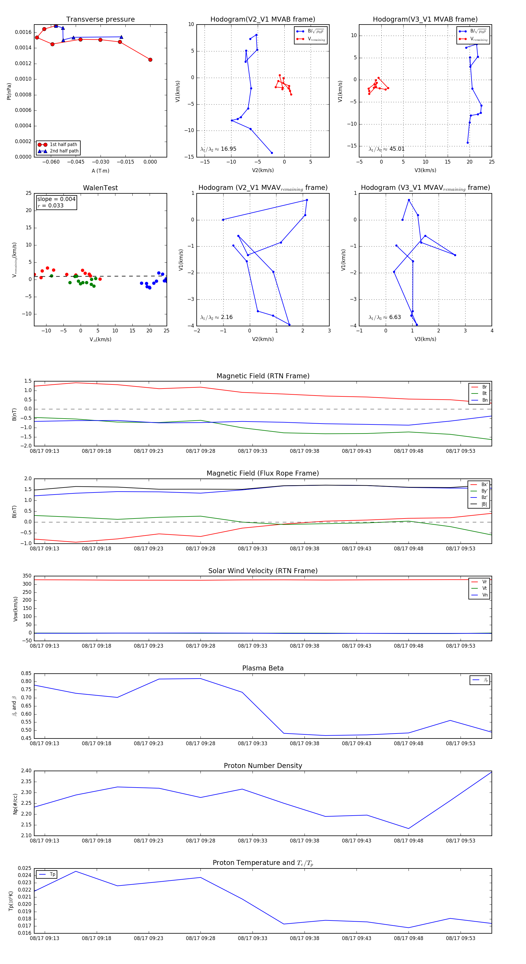
Flux Rope in 2007

Flux Rope Event 2007-08-17 09:12 ~ 2007-08-17 09:56 (45 minutes)


plot