HOME   LIST
‹–   –›

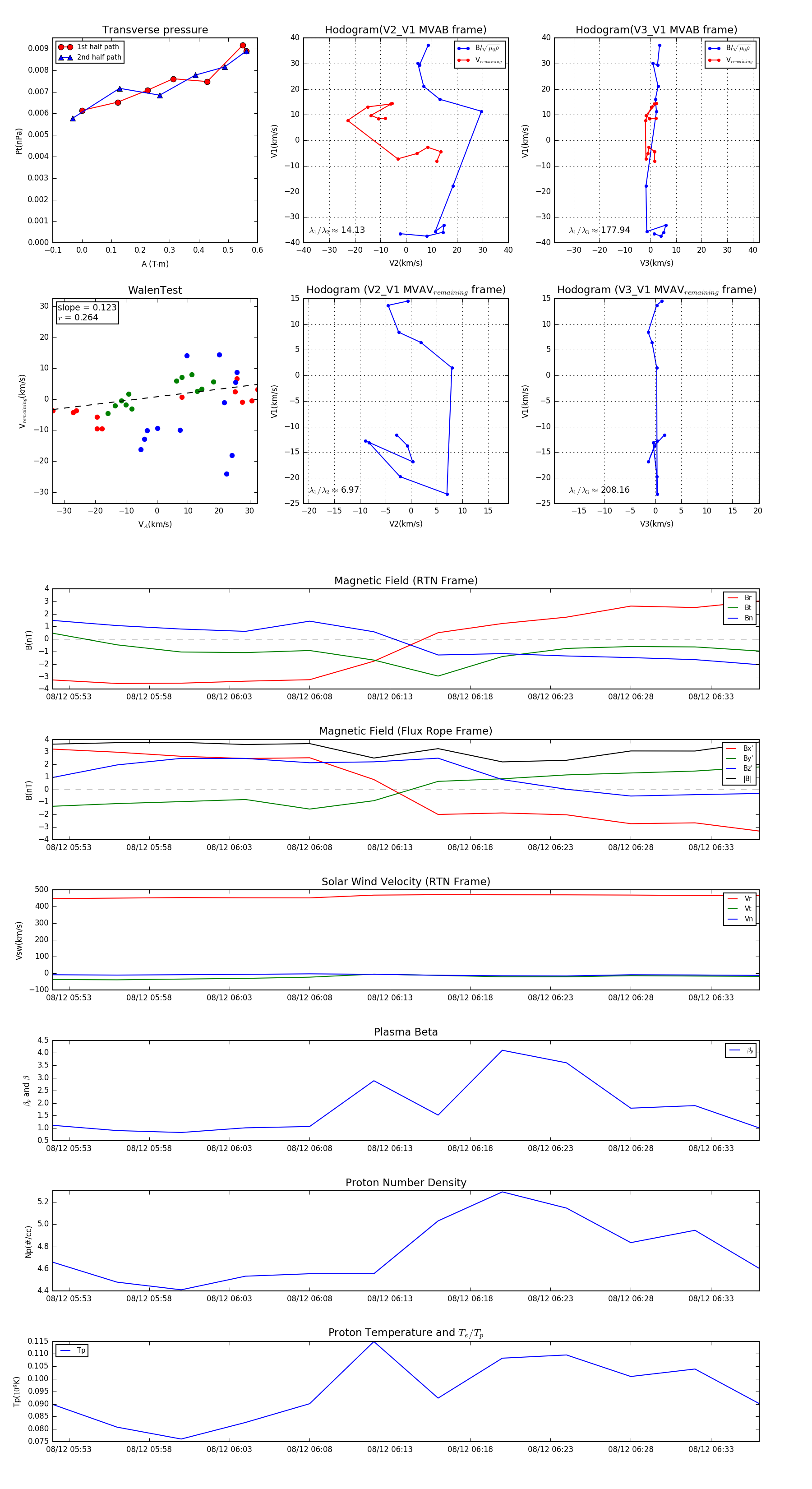
Flux Rope in 2007

Flux Rope Event 2007-08-12 05:52 ~ 2007-08-12 06:36 (45 minutes)


plot