HOME   LIST
‹–   –›

Flux Rope in 2007

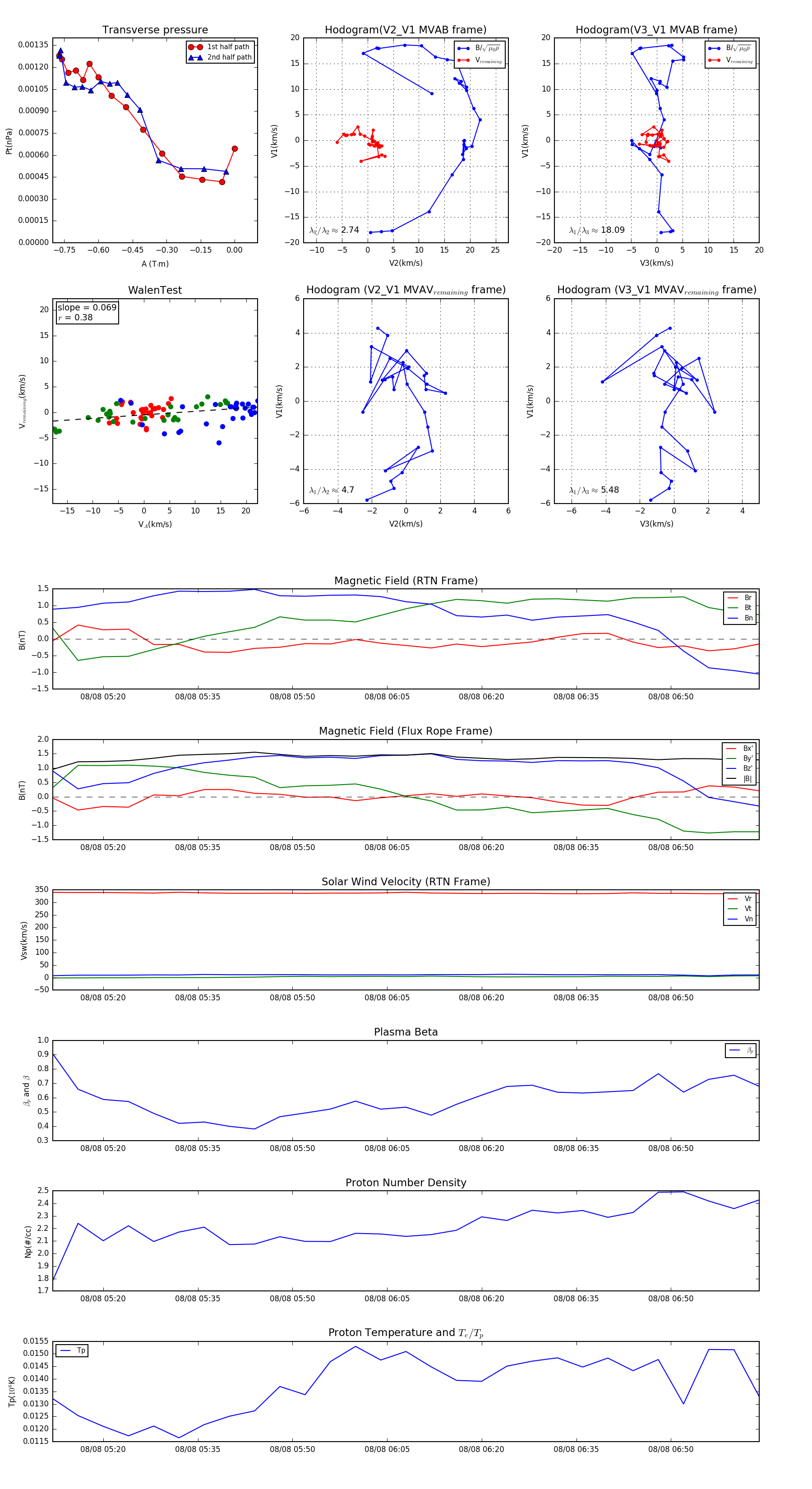
Flux Rope Event 2007-08-08 05:12 ~ 2007-08-08 07:04 (113 minutes)


plot