HOME   LIST
‹–   –›

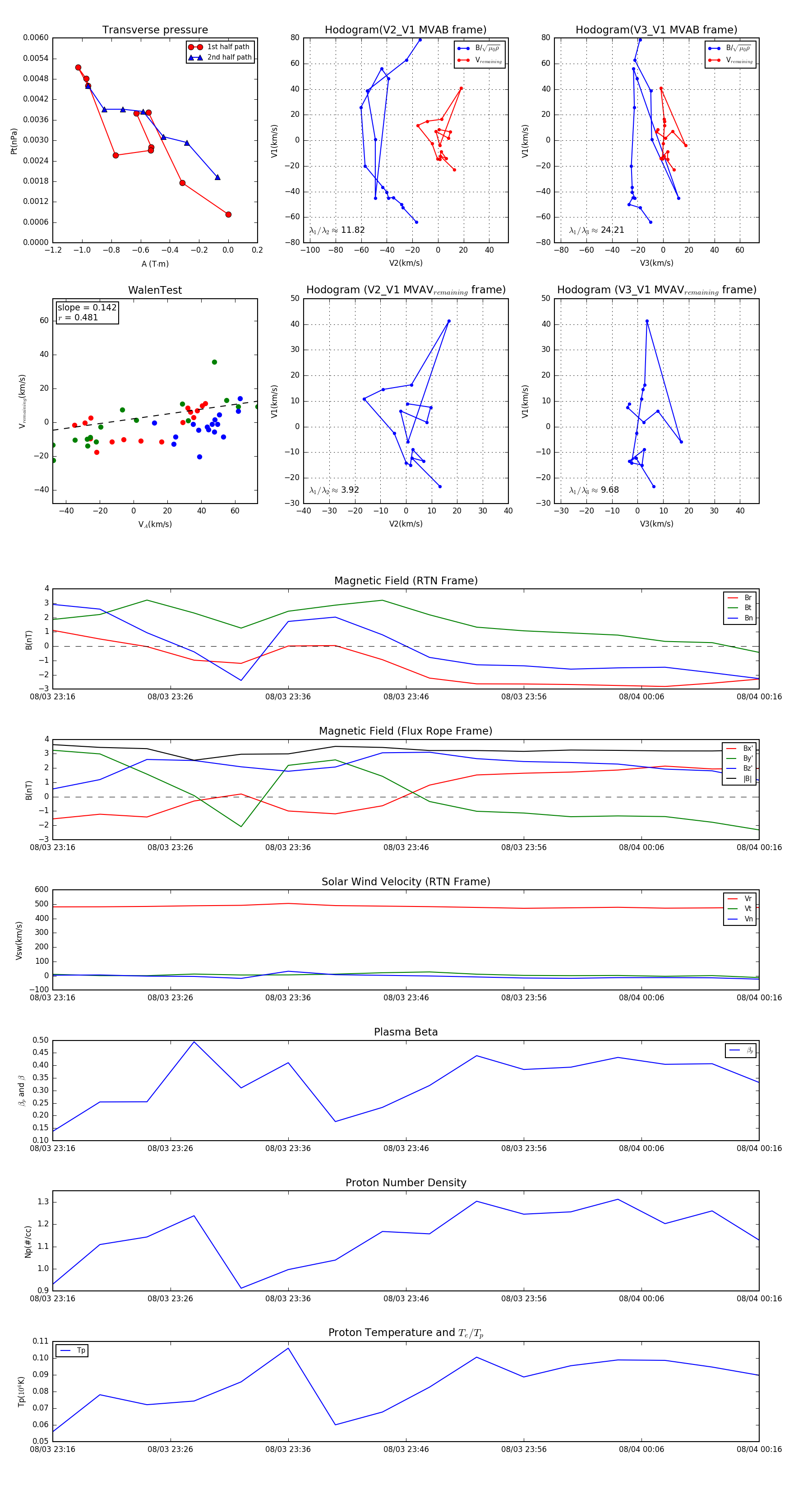
Flux Rope in 2007

Flux Rope Event 2007-08-03 23:16 ~ 2007-08-04 00:16 (61 minutes)


plot