HOME   LIST
‹–   –›

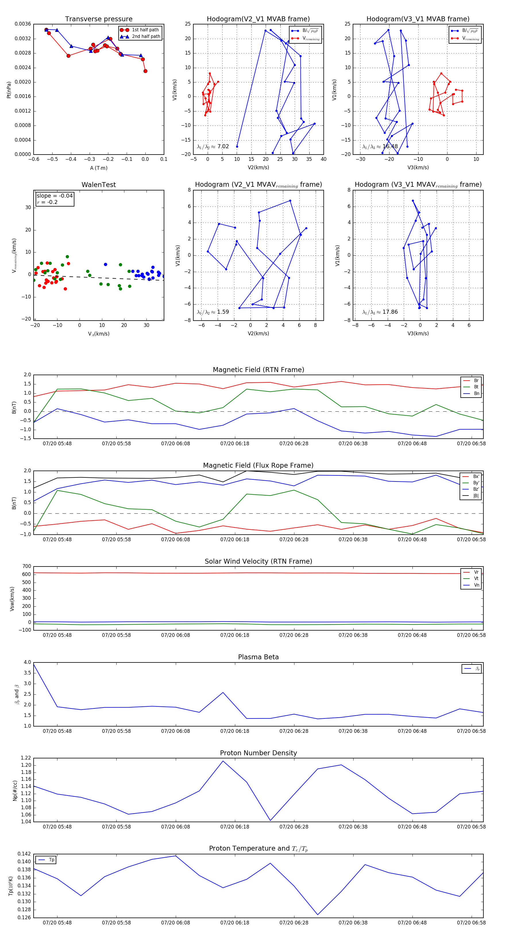
Flux Rope in 2007

Flux Rope Event 2007-07-20 05:44 ~ 2007-07-20 07:00 (77 minutes)


plot