HOME   LIST
‹–   –›

Flux Rope in 2007

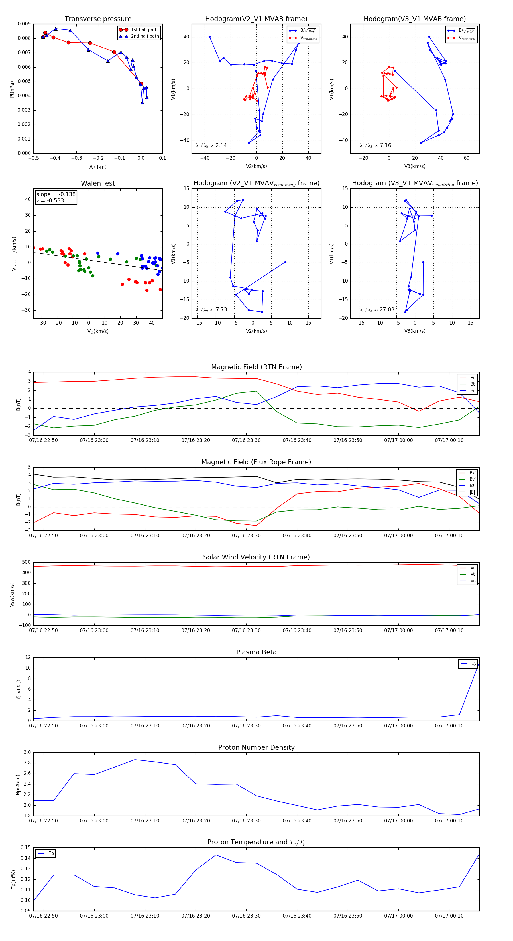
Flux Rope Event 2007-07-16 22:48 ~ 2007-07-17 00:16 (89 minutes)


plot