HOME   LIST
‹–   –›

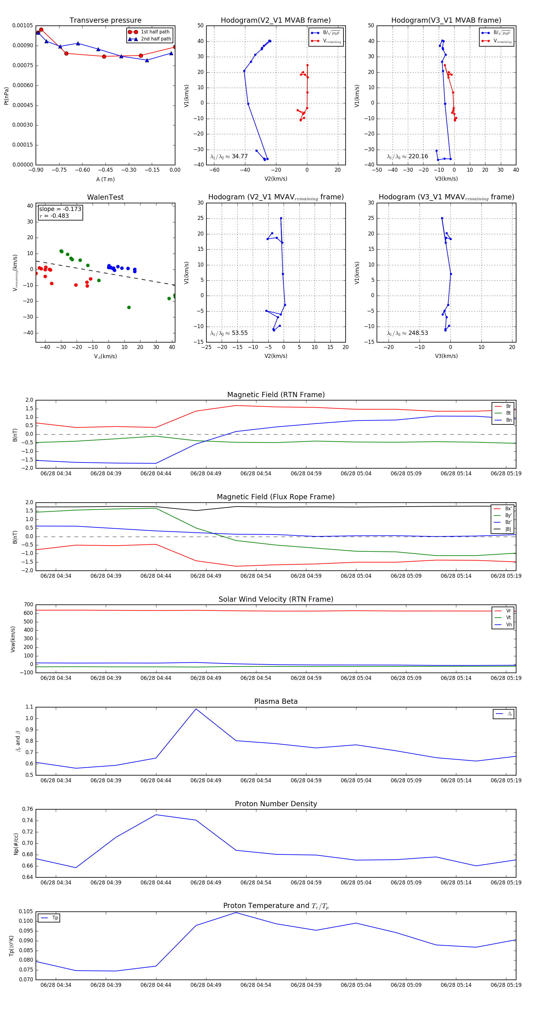
Flux Rope in 2007

Flux Rope Event 2007-06-28 04:32 ~ 2007-06-28 05:20 (49 minutes)


plot