HOME   LIST
‹–   –›

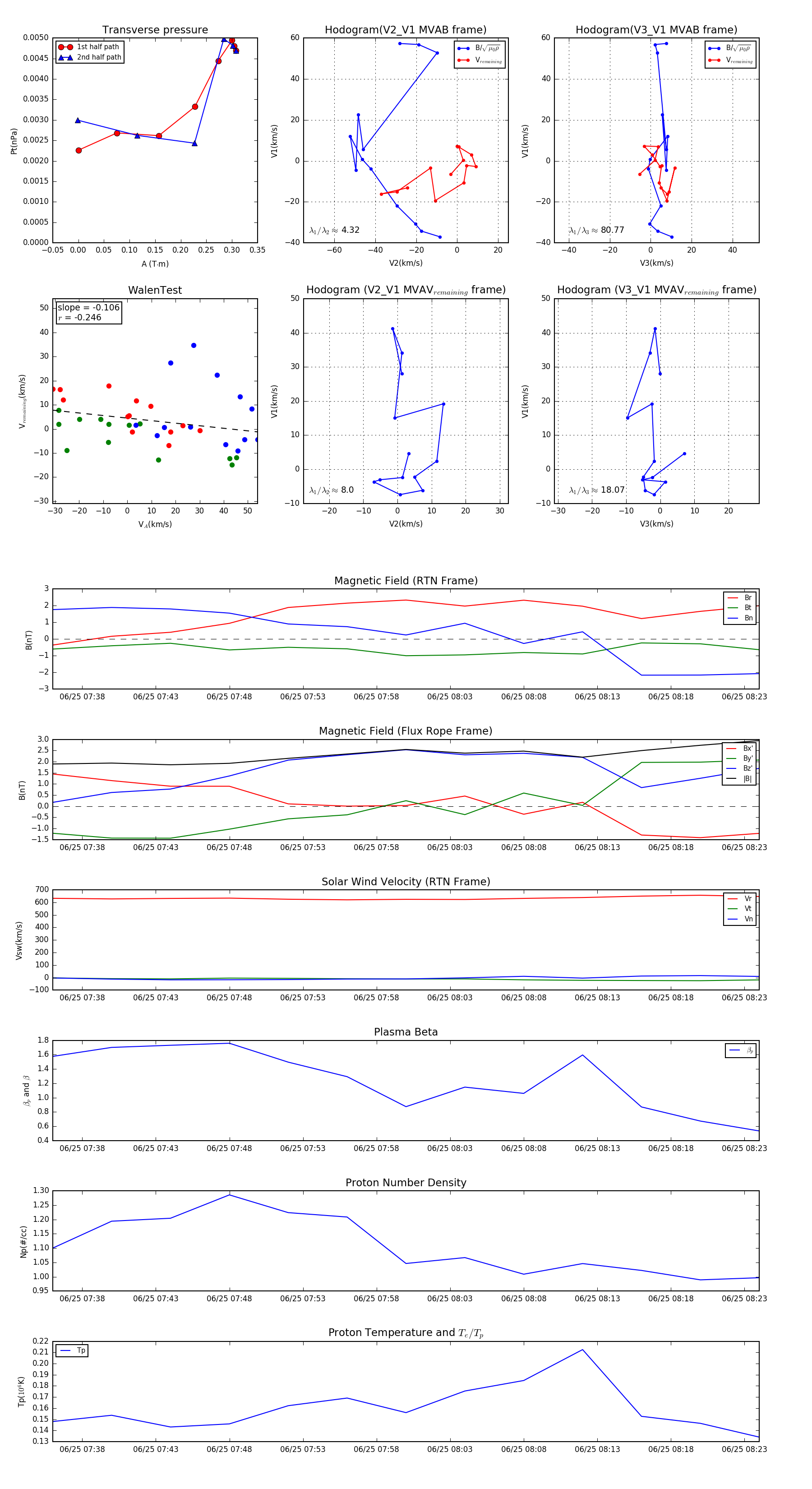
Flux Rope in 2007

Flux Rope Event 2007-06-25 07:36 ~ 2007-06-25 08:24 (49 minutes)


plot