HOME   LIST
‹–   –›

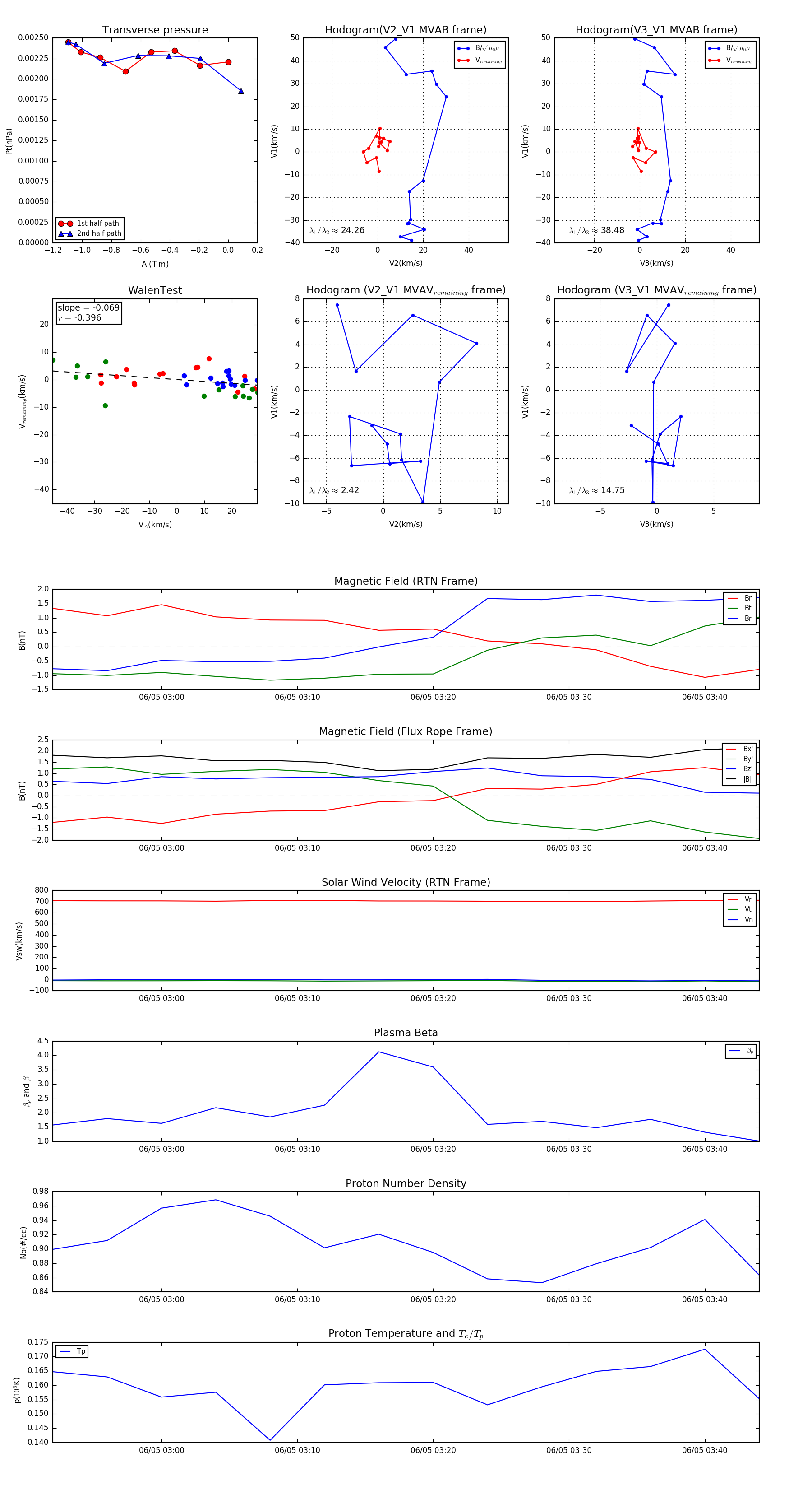
Flux Rope in 2007

Flux Rope Event 2007-06-05 02:52 ~ 2007-06-05 03:44 (53 minutes)


plot