HOME   LIST
‹–   –›

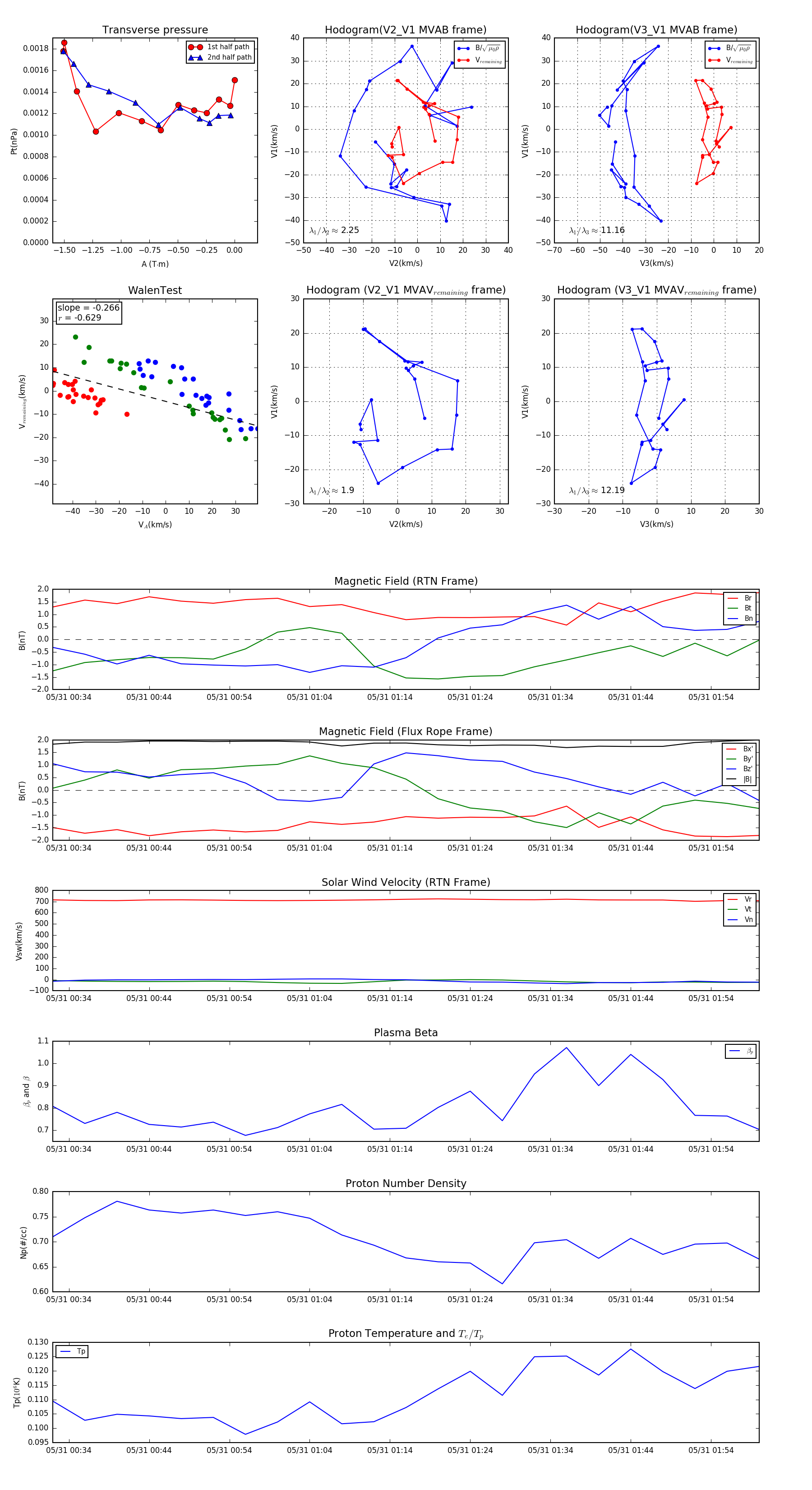
Flux Rope in 2007

Flux Rope Event 2007-05-31 00:32 ~ 2007-05-31 02:00 (89 minutes)


plot