HOME   LIST
‹–   –›

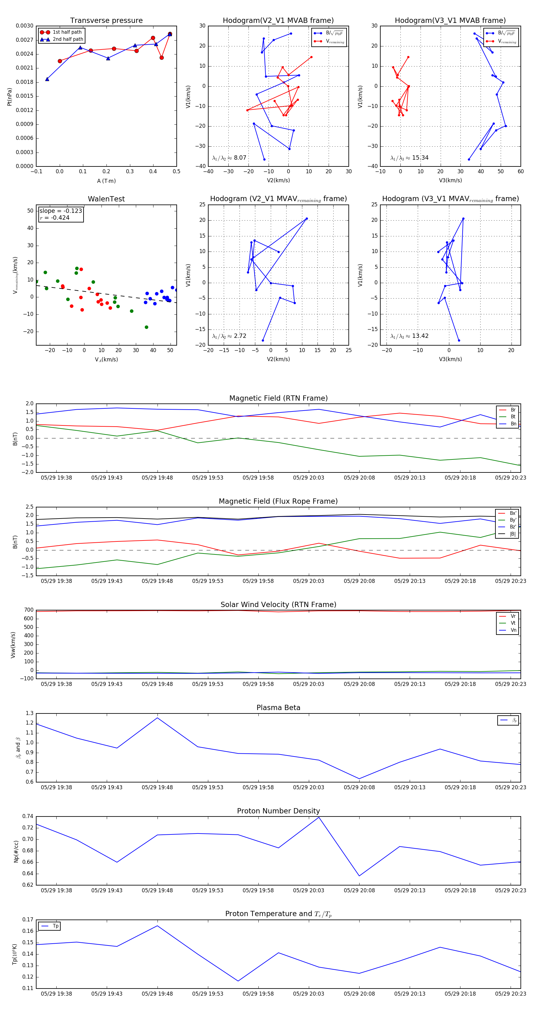
Flux Rope in 2007

Flux Rope Event 2007-05-29 19:36 ~ 2007-05-29 20:24 (49 minutes)


plot