HOME   LIST
‹–   –›

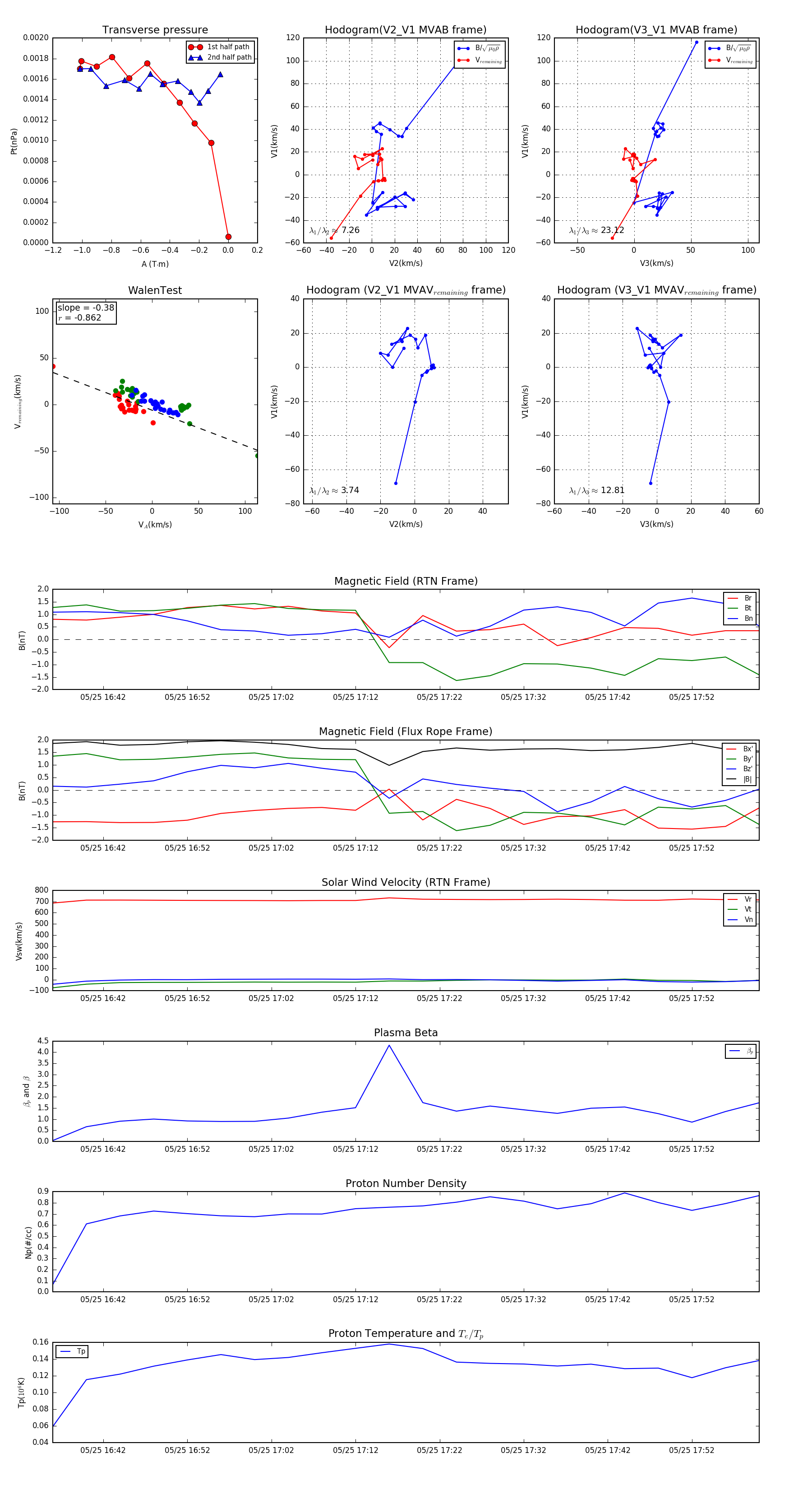
Flux Rope in 2007

Flux Rope Event 2007-05-25 16:36 ~ 2007-05-25 18:00 (85 minutes)


plot