HOME   LIST
‹–   –›

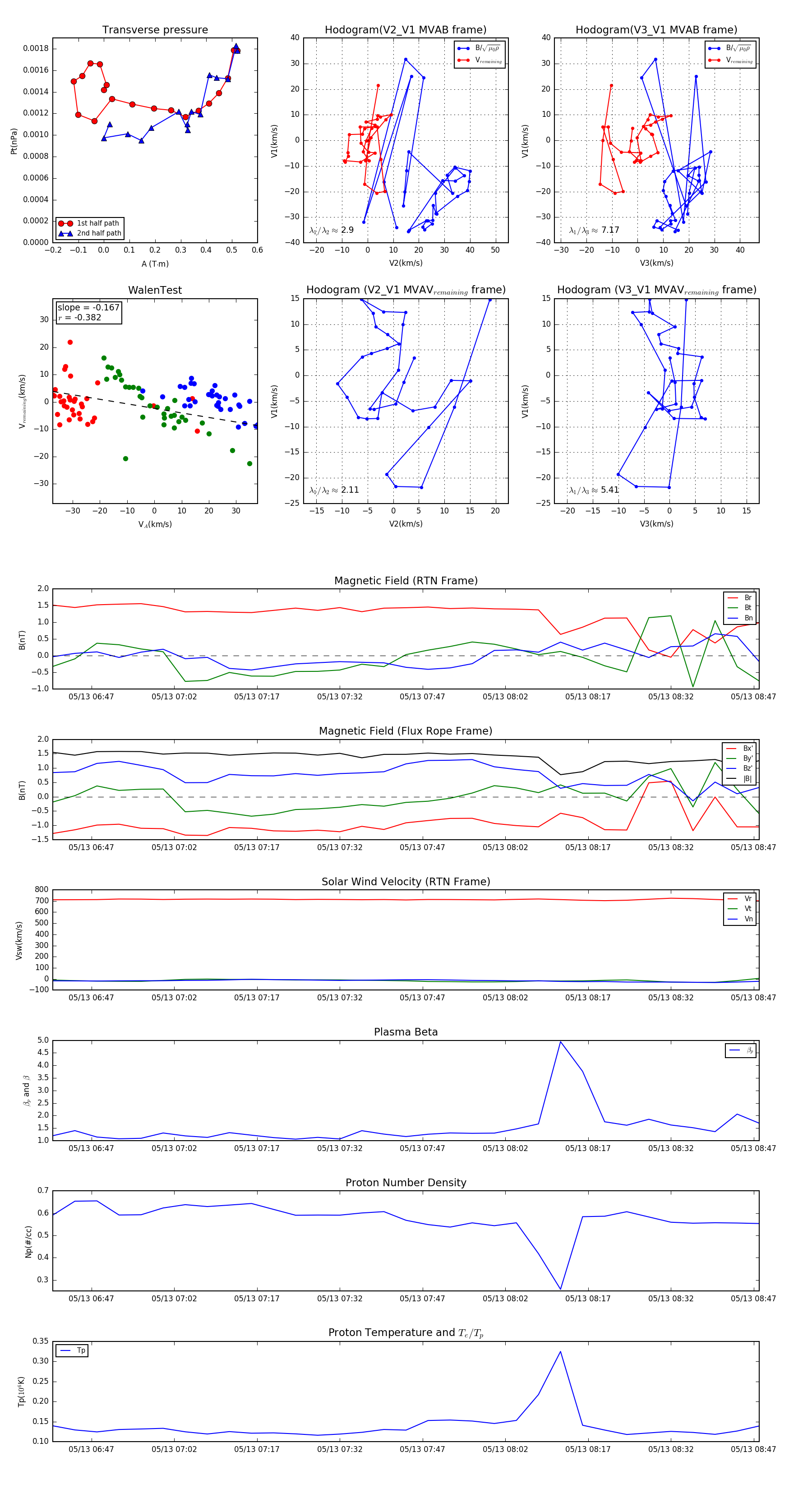
Flux Rope in 2007

Flux Rope Event 2007-05-13 06:40 ~ 2007-05-13 08:48 (129 minutes)


plot