HOME   LIST
‹–   –›

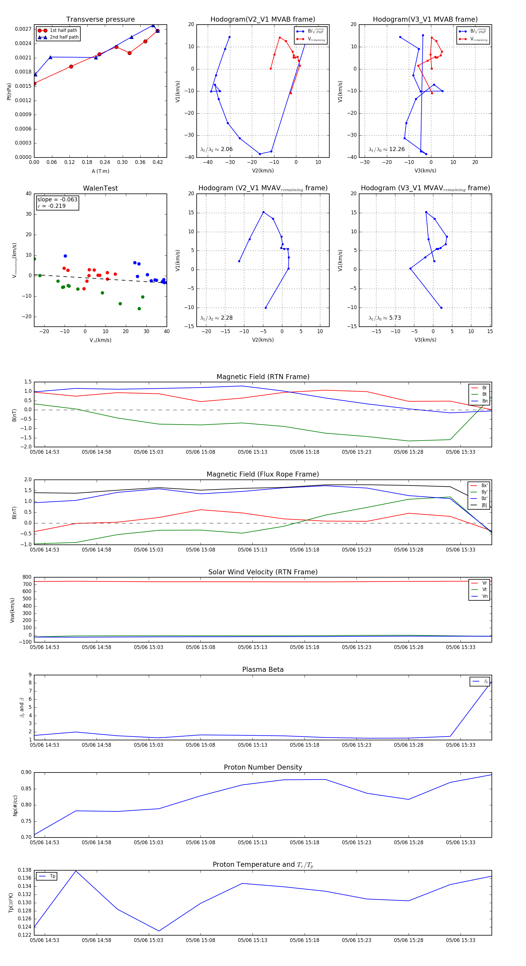
Flux Rope in 2007

Flux Rope Event 2007-05-06 14:52 ~ 2007-05-06 15:36 (45 minutes)


plot