HOME   LIST
‹–   –›

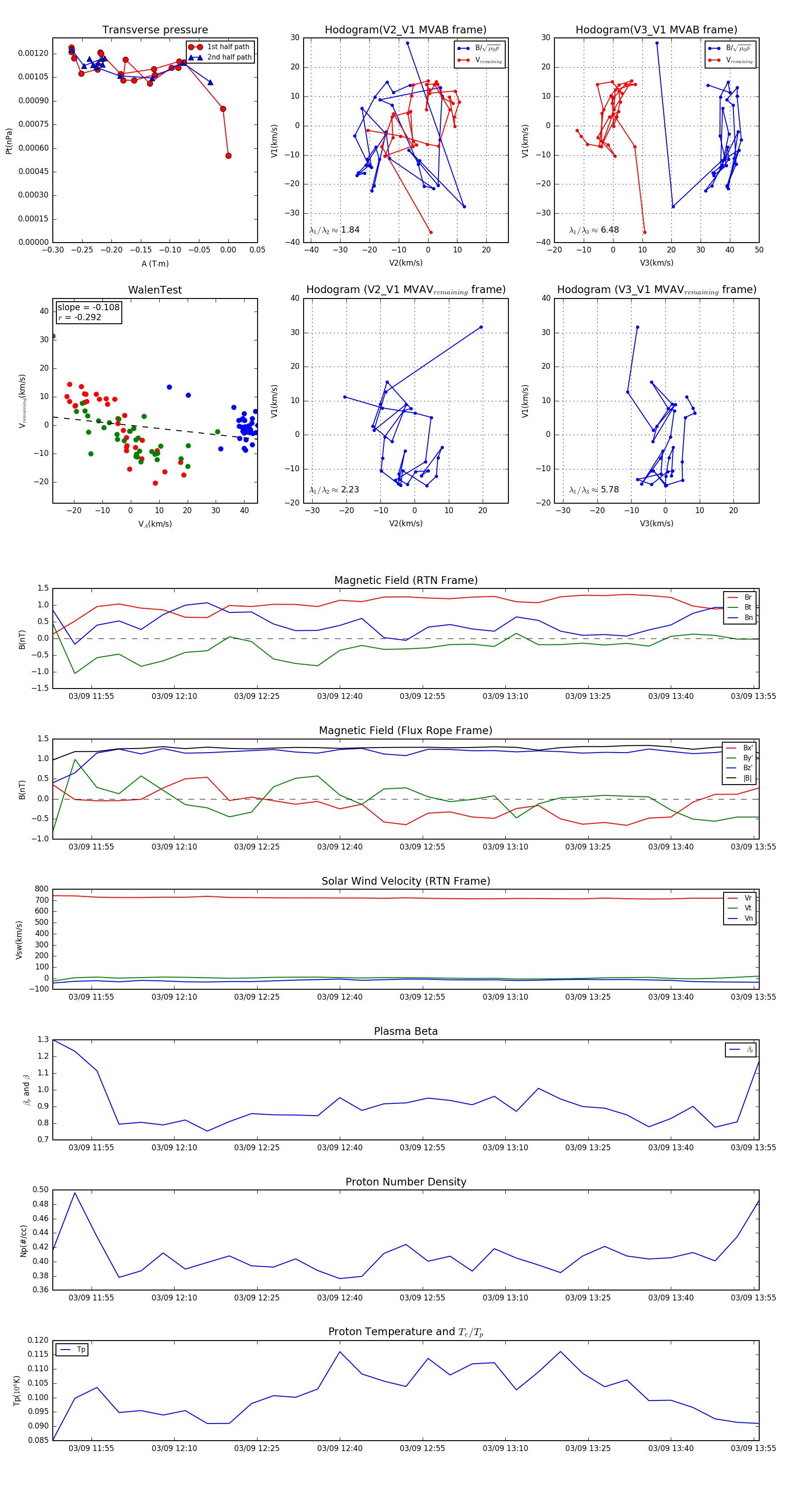
Flux Rope in 2007

Flux Rope Event 2007-03-09 11:48 ~ 2007-03-09 13:56 (129 minutes)


plot