HOME   LIST
‹–   –›

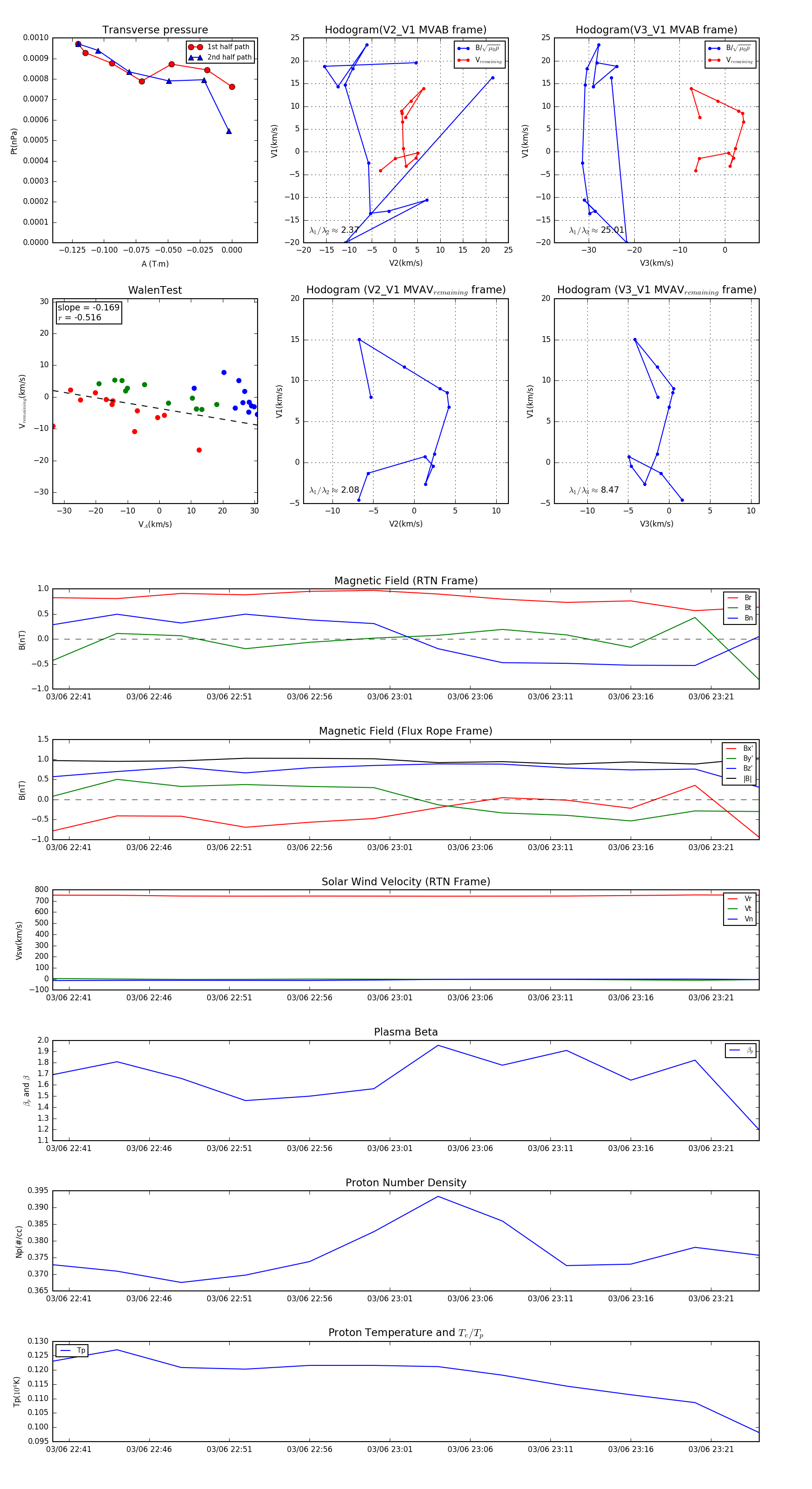
Flux Rope in 2007

Flux Rope Event 2007-03-06 22:40 ~ 2007-03-06 23:24 (45 minutes)


plot