HOME   LIST
‹–   –›

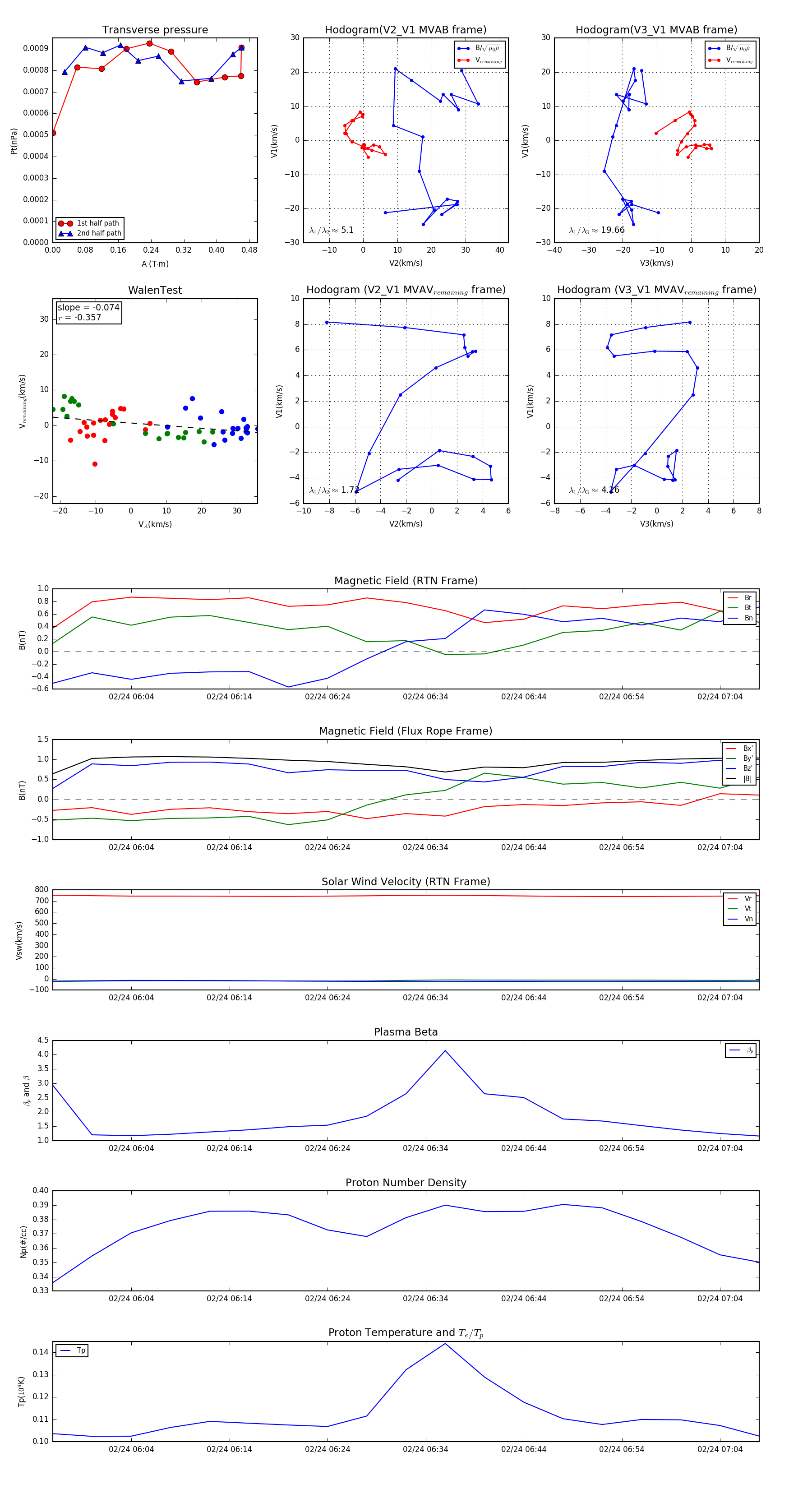
Flux Rope in 2007

Flux Rope Event 2007-02-24 05:56 ~ 2007-02-24 07:08 (73 minutes)


plot