HOME   LIST
‹–   –›

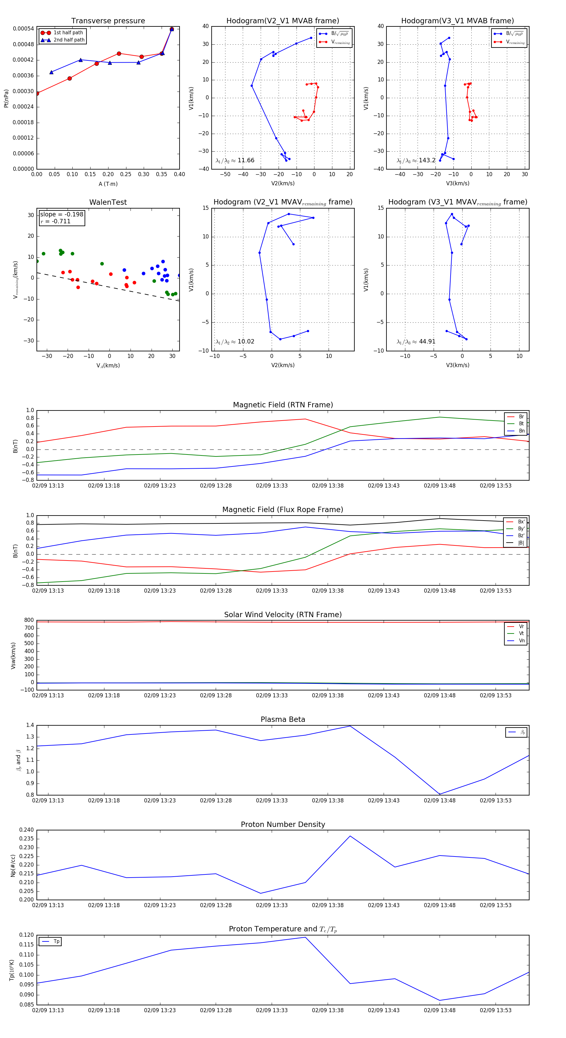
Flux Rope in 2007

Flux Rope Event 2007-02-09 13:12 ~ 2007-02-09 13:56 (45 minutes)


plot