HOME   LIST
‹–   –›

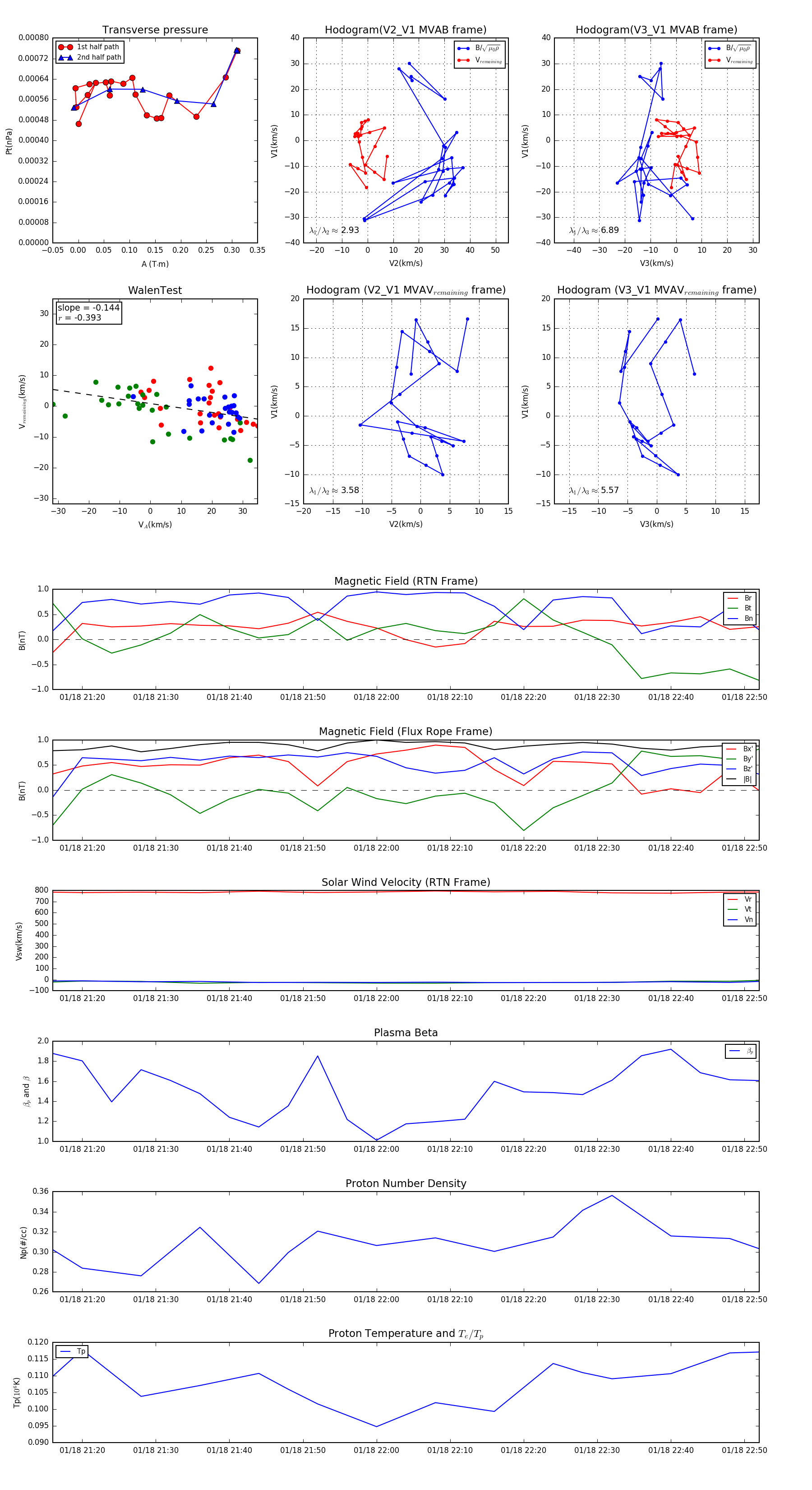
Flux Rope in 2007

Flux Rope Event 2007-01-18 21:16 ~ 2007-01-18 22:52 (97 minutes)


plot