HOME   LIST
‹–   –›

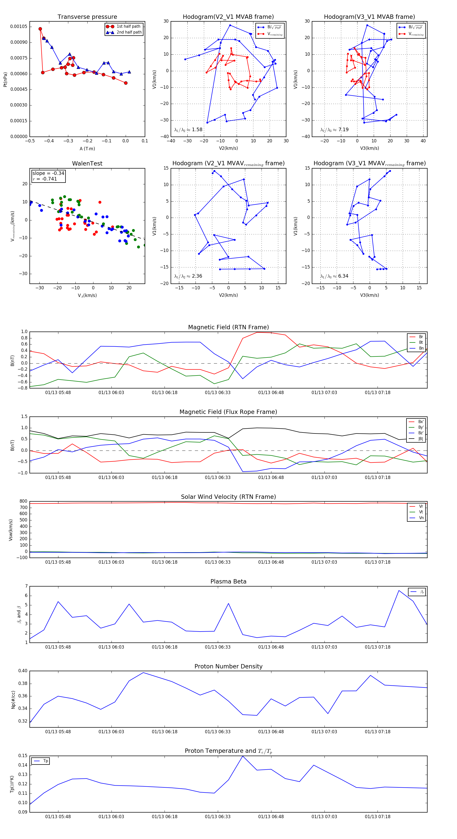
Flux Rope in 2007

Flux Rope Event 2007-01-13 05:40 ~ 2007-01-13 07:32 (113 minutes)


plot