HOME   LIST
‹–   –›

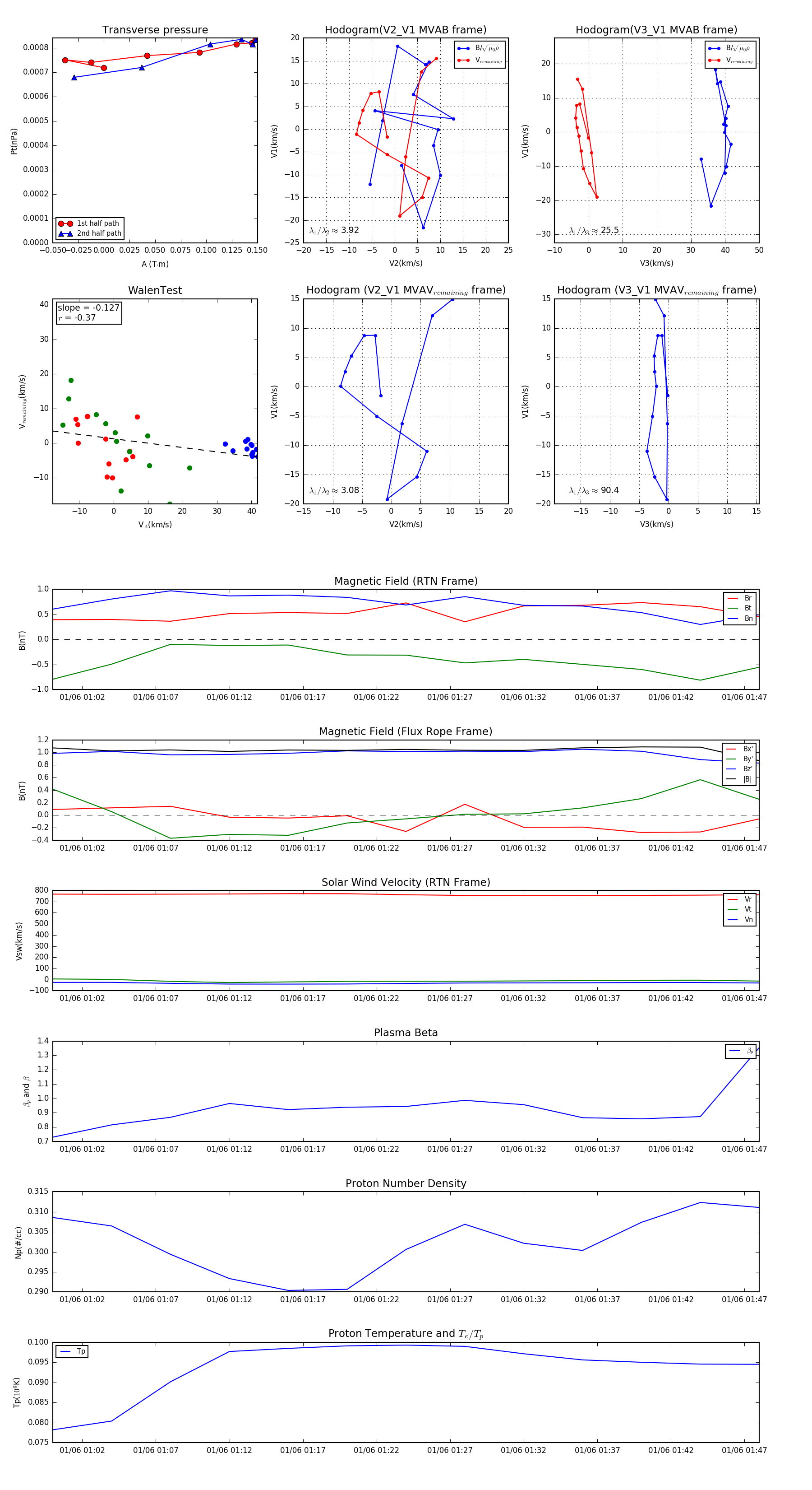
Flux Rope in 2007

Flux Rope Event 2007-01-06 01:00 ~ 2007-01-06 01:48 (49 minutes)


plot