HOME   LIST
‹–   –›

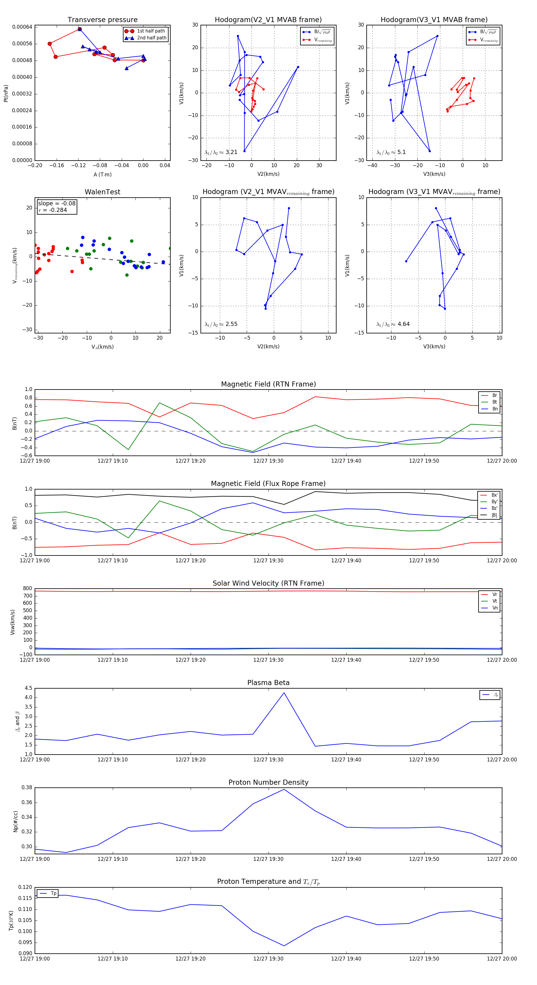
Flux Rope in 2006

Flux Rope Event 2006-12-27 19:00 ~ 2006-12-27 20:00 (61 minutes)


plot