HOME   LIST
‹–   –›

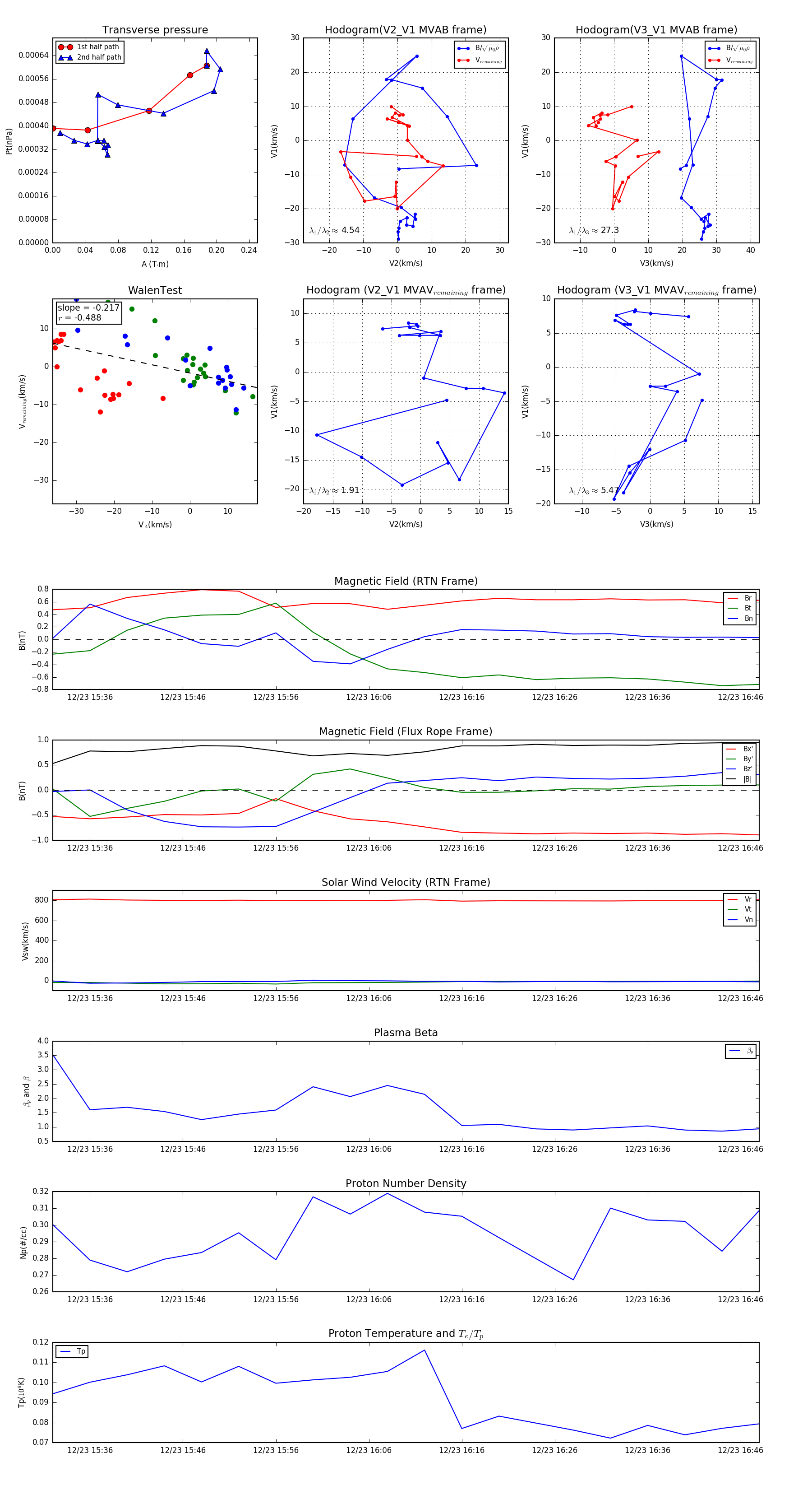
Flux Rope in 2006

Flux Rope Event 2006-12-23 15:32 ~ 2006-12-23 16:48 (77 minutes)


plot