HOME   LIST
‹–   –›

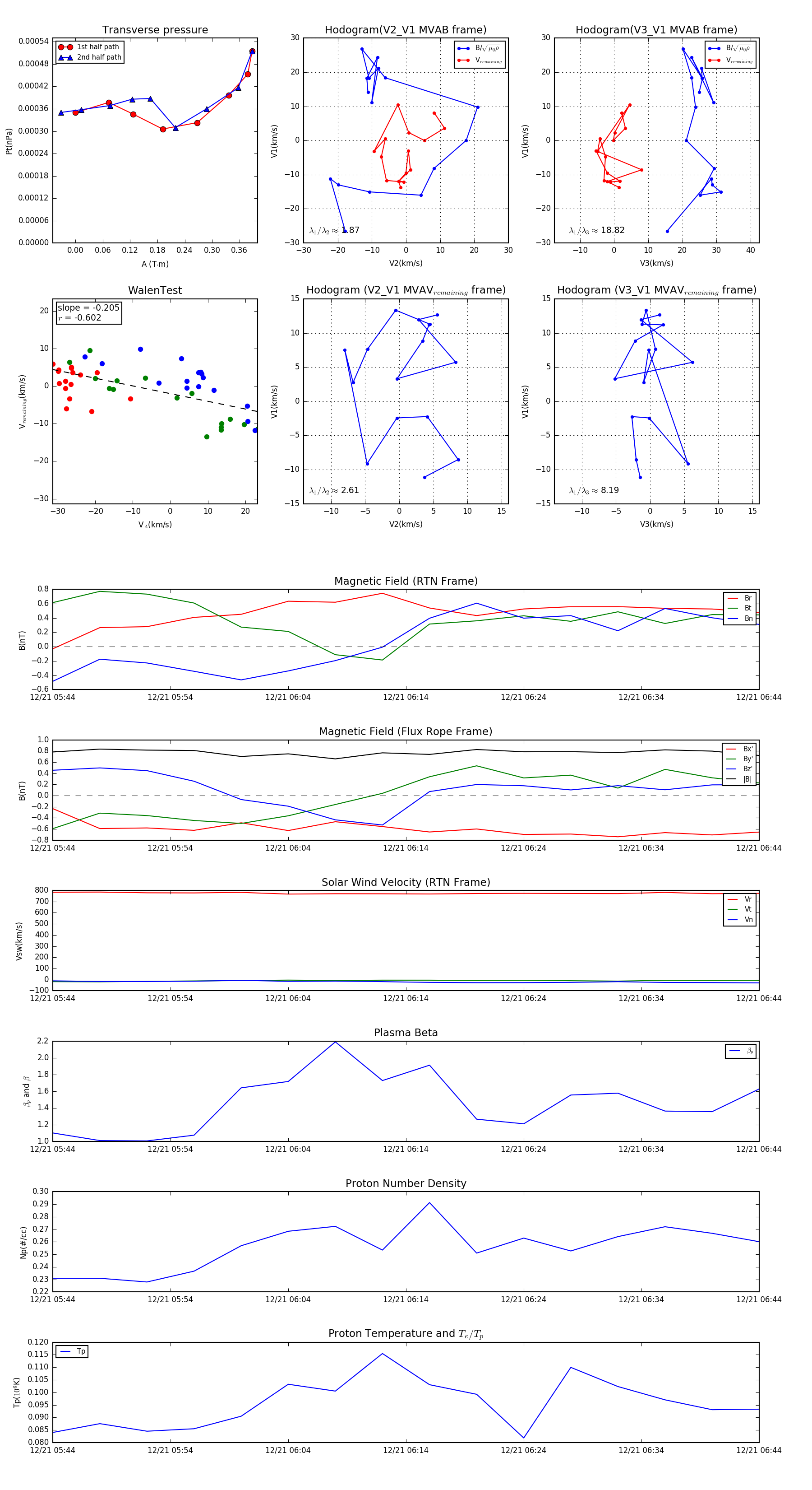
Flux Rope in 2006

Flux Rope Event 2006-12-21 05:44 ~ 2006-12-21 06:44 (61 minutes)


plot